1、进入Altium Designer,按照如图所示步骤创建一个PCB工程
2、右键你创建的工程,依次新建如图所示的这四个工程文件
建完之后的效果就是这样
还有一点比较重要,就是所有文件创建之后第一步就是你要先保存,在 Altium Designer 中,创建文件之后没有去保存相当于是没有的。
1、如果你已经有原理图库的资源,那么在你开始绘制之前,先把原理图库安装上去。
进入Schematic文件,按照如图所示步骤安装原理图库
点击move up可以将原理库的优先级上移,优先查看该库中的原件。2、
但是没有已绘制好的原理图库,或者是你需要重新创建原理图库,
那么就点击 Libraries 中 Schematic Library Documents 文件夹下 XXX.SchLib文件。在Altium Designer中有手动创建和向导创建这两种方式,另外你也可以在网上找资源直接copy。
(1)手动创建
新建原件
打开SCH Library可以看到
在这里也可以进行添加、删除、放置等操作
接下来放置一个矩形,右键点击,如图选择。
你就可以看到一个黄色的矩形框框
接下来放置管脚,在移动过程中按Tab键,操作界面会暂停,弹出属性界面,在这里可以更改编号、名字、长度等等属性。
手动创建很慢,而且需要很细致,除非你是要创建复杂且精细的元件的原理图,否则不推荐这样做 ,毕竟我们只是要绘制一个最小系统而已
(2)向导创建
还是点击tools->symbol wizarder
进入这个界面,设置引脚数、编号、electrical type(我不知道怎么翻译反正这里全部设置成passive)
layout style选择引脚放置的方式。
(3)下载资源
直接网页界面进入立创EDA编辑器
然后点击元件库搜索我们想要的元件,比如我们需要的stm32f103c8t6
第一个就是,我们双击它进入编辑页面,然后把它导出到Altium
接着你在Altium Designer打开它,并在design里选择创建原理图库就行了.
总之用上述方法,完成你的原理图库的绘制。3、
因为本博客不是一个教学向的博客,很多细节需要注意的这里不展示说明了,直接展示成果
STM32F103c8t6
usb-STM
RT9193x_5p
20脚排针
还有一些诸如 cap 、Res、SW-PB之类的、XTAL、LED,这里不一一展示
1、将自己绘制好的原理图库放置好,或者安装原理图库。
进入属性,对画布进行设置,可以改变画布大小,我这里是a4,还可以隐藏这个标题栏,把上面眼睛点一下,可以把网格也省略掉。2、
绘图工具
最左边是筛选器,这是Altium Designer中防止误操作的工具,经常会用到,当你要对某一类或者某几类的元件或者文字、直线进行操作时,就在这里进行选择。
右键点击这个标志,我们会用到第一个wire和最后一个Net Lable,就是电线和网络标号。
右键点击这个标志,选择Line,可以画出线框对各个部分进行区分3、
在原理图库中选择相应元件,连接电线,标上网络标号,一个元件就算完成了。
MCU绘制如下
当所有元件绘制完成可以看到元件标号是乱的
这时就进行如图所示操作,先取消所有元件的标号,然后再选择自动生成所有标号就可以了。
原理图的完成还差最后一步就是为所有元件添加封装
筛选器选择元件,进入属性页面,找到footprint,点击add,在之前安装的pcb库中找到相应元件的封装,选择,就可以了。(PCB图库的创建我将在之后的博客中讲)。
其他元件比如电容,这样一一添加特别浪费时间,可以利用Altium Designer提供的寻找相似元件的功能一次性选中,再全部添加封装。比如,先选中一个电容,右键 find simlar object…,所有电容就被选中了,再点击属性一次性添加封装。

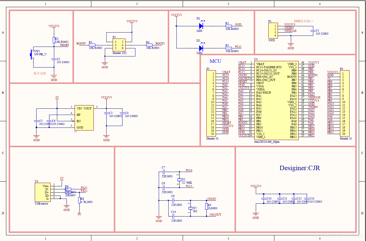
最终完成的stm32最小系统的电路原理图设计如下

编译当前设计好的原理图

如果有错误会弹出一个错误窗口,如果没有错误那么什么也不会弹出。
可以点击右下角的panels->message,
可以看到虽然有警告但是编译通过了。
当有错误时,双击错误就会跳转到原理图中相应的地方,并且帮你放大。要退出选中模式,可以快捷键shift+c。
这一篇就不写参考的链接了,相关教学视频b站上一搜一大把,我也是看了好几个up主的视频。主要是要自己慢慢去看去学习,然后再自己照着做。