Altium Designer (简称AD)是一个设计原理图和PCB的专业软件,功能十分强大,且使用方便,比较容易上手。它的前身就是Protel。现在好多工程师还是使用Protel设计PCB,AD是Protel的升级版。对于AD的发展史我们这里就不做详细介绍,有兴趣的可以上网搜一下,这里我们主要简单介绍一下AD及其使用流程,这里我使用的AD18版的
双击解压过的安装包,打开镜像文件
自动出现一个DVD驱动器(E)目录,打开目录中的.exe文件
点击next
勾选accept选项,点击next
点击next
选择/设置安装路径
next
等待安装
取勾run后点击finish
打开解压后产生的DVD驱动器(E),打开安装目录下的Crack文件
打复制目录下的shfolder. dll文件 到之前设置的第一个安装路径下,如我的是Altium Designer18->AD18

打开开始菜单,运行AD
选择ok
关闭Storage Manager界面(如果没有出现这个界面则忽略),选择添加lisence文件
打开之前的Crack文件,选择其中任意一个ALF文件
到此AD软件安装完成
点击右上角的小齿轮
勾选Use locationed resources,最后点击OK,重新启动应用
至此,AD软件准备工作完成
点击菜单栏的文件,新建PCB工程
选择Workspace 下面的PCB_Project,右击它,添加Schematic
完成后的显示界面
网盘下载链接https://pan.baidu.com/s/1osAgInCxJ6OZFpT2p9PHkw
提取码qwer
打开AD18,点击库,选择libraries
接下来按顺序操作添加元件库
选择以下三个文件
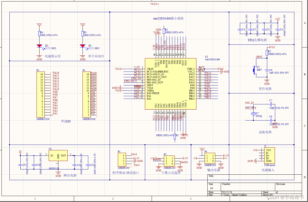
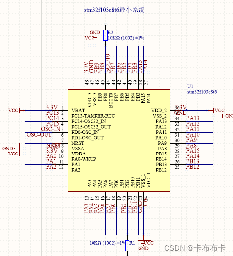
1)选择刚添加好的stm32最小系统,将此模块拖到格子界面
2)延长管脚
点击下面标注的图标,选择放置线的起点和终点,左键点击完成放置
ps:建议放置几条线后复制粘贴,提高效率,减小操作量。其中空格键可实现90°旋转线的方向
完成后的结果如下
3)设置标签
右键点击,选择网络标签,之后按tab键进行编辑操作,回车键可退出编辑

4)放置端口
5)编辑文本
编辑文本和网络标签一样tab键编辑、回车键退出






SD卡SPI接口模式
需要了解SD卡协议的朋友可以移步我写的另一篇博客:SD卡数据读取(fat文件模式)
绘制方法如上面的stm32最小系统原理图,不再多述,直接上最后绘制结果
由于已经设计了ST32和SD卡各自的原理图,最后的STM32+SD卡的系统原理图设计就不详细描述了。
利用AD18绘制原理图总体其实很简单,初期使用只是有些元件查找的问题而已,这个其实也是一会就熟悉了,多点耐心即可,不难。
https://blog.csdn.net/qq_60678931/article/details/122026182
https://blog.csdn.net/qq_45945548/article/details/122045481
免责声明:本文系网络转载或改编,未找到原创作者,版权归原作者所有。如涉及版权,请联系删