1. 解压缩 Altium_Designer_Beta_18.1.7.iso 文件
2.打开Altium_Designer_Beta_18.1.7.iso文件,可以看到会出现图中的文件
3.双击打开AltiumDesigner18Setup.exe 可执行文件 ,开始安装。
就是傻瓜操作,不断next就行了。
4.打开 AltiumDesigner ,选择 license ,步骤如下。
注册成功如下图。
1.新建工程
2.添加元件库
3.选择元件库
4.绘制原理图
按照如下原理图绘制
芯片
指示灯
输入、输出电源
排针
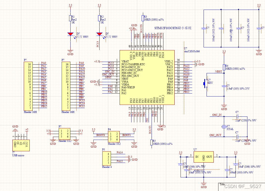
下载方式选择、程序 烧录 入口:
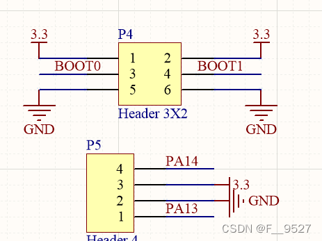
降压电路
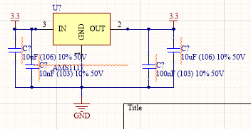
晶振电路:
复位电路:
去耦电路:
最后使用快捷键 ctrl + s 即可保存原理图,然后保存工程即可。
stm32-SD卡系统原理图设计
如下图所示:
这个Altium Designer 这个工具还是挺方便的,有很多强大的功能,可以轻松完成很多工程,还需深入学习。
Altium Designer绘制stm32最小系统的电路原理图.
https://www.bilibili.com/video/BV1ei4y1L7TU?p=11&spm_id_from=pageDriver.
免责声明:本文系网络转载或改编,未找到原创作者,版权归原作者所有。如涉及版权,请联系删