许可优化
许可优化
产品
产品
解决方案
解决方案
服务支持
服务支持
关于
关于
软件库
当前位置:服务支持 >  软件文章 >  EPLAN2022简单PLC项目创建:从零开始设计PLC电气图

EPLAN2022简单PLC项目创建:从零开始设计PLC电气图

阅读数 16
点赞 0
article_banner

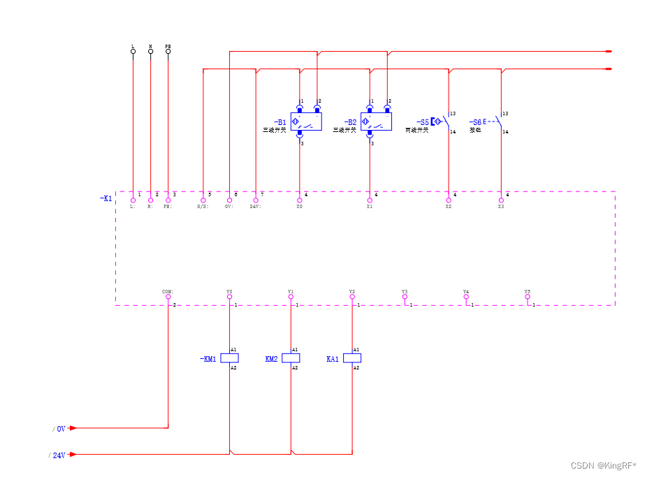
标识符 与线重叠时

双击标识符,属性窗口,点击符号 数据 ,如果重叠时变量为变量A,则选择变量E,如果是变量B,则原则变量F,以此类推。



如果一根封闭的线,没有中断点,符号里选择结束连接点直线。

如果一根线在其他位置还要使用,则选择中断点。

                        元件的 信息 标注,双击元件,技术参数中填写元件相关信息。


                 

 


竖向文字,每个文字中间输入CTRL+回车。


IO点的功能,双击IO点弹出属性窗口,在功能文本内输入。

                                修改字体太小,不想每个都修改,需要修改层数据。

  双击一个连接点,弹出的属性窗口,打开显示——PLC地址——层,记下层编号EPLAN426。

     

工具——管理——层

                                                        窗口下方弹出层管理窗口

     

找到对应的层,修改字号大小。

                               

项目中此层的字号随之改变。

免责声明:本文系网络转载或改编,未找到原创作者,版权归原作者所有。如涉及版权,请联系删

相关文章
技术文档
QR Code
微信扫一扫,欢迎咨询~
customer

online

联系我们
武汉格发信息技术有限公司
湖北省武汉市经开区科技园西路6号103孵化器
电话:155-2731-8020 座机:027-59821821
邮件:tanzw@gofarlic.com
Copyright © 2023 Gofarsoft Co.,Ltd. 保留所有权利
遇到许可问题?该如何解决!?
评估许可证实际采购量? 
不清楚软件许可证使用数据? 
收到软件厂商律师函!?  
想要少购买点许可证,节省费用? 
收到软件厂商侵权通告!?  
有正版license,但许可证不够用,需要新购? 
联系方式 board-phone 155-2731-8020
close1
预留信息,一起解决您的问题
* 姓名:
* 手机:

* 公司名称:

姓名不为空

姓名不为空

姓名不为空
手机不正确

手机不正确

手机不正确
公司不为空

公司不为空

公司不为空