首页
许可优化
产品
解决方案
服务支持
关于
软件库
在线咨询
申请试用
155-2731-8020
许可优化
CAD设计软件
CAE仿真软件
PLM产品周期软件
Adobe全家桶
Autocad
二维三维设计绘图软件
Solidworks
三维机械设计建模软件
CATIA
高端三维设计制造软件
NXUG
集成设计仿真制造平台
Alias
曲面造型工业设计软件
Altium Designer
电子电路设计EDA工具
cadence
芯片系统设计EDA平台
Matlab
科学计算仿真编程软件
eplan
电气工程设计管理软件
NAPA
船舶设计分析软件
Ansys
工程仿真分析软件
Hyperworks
多学科CAE平台
Adams
多体动力学仿真软件
Abaqus
有限元分析软件
Masta
轴系零部件强度校核软件
Hypermill
数控加工编程CAM软件
Ansa
有限元前处理软件
StarCCM+
流体仿真分析软件
Autoform
冲压成形仿真软件
ls-dyna
显式动力学仿真软件
3DEXPERIENCE
达索协同设计平台
Teamcenter
产品生命周期管理软件
windchill
产品数据管理软件
systemweaver
系统工程协作平台
Phtotshop
图像处理设计软件
Illustrator
矢量图形设计软件
产品
许可分析
实现专业软件许可精细化管理
AI分析
让数据分析更简单,决策更智能
许可调配
合理管控调配许可资源
终端软件管理
终端软件管理和合规性管理共同保障终端安全
软件商店
多角度管控软件使用权限,保证软件安全性
资产台账
实用、强大的资产台账管理工具
行业分类
汽车行业
船舶行业
网络行业
半导体行业
医疗行业
军工行业
服务支持
服务保障
软件文章
产品教程
技术文档
关于
关于我们
试用产品
合作伙伴
品牌标志
许可优化
产品
解决方案
服务支持
关于
软件库
软件
Autocad
二维三维设计绘图软件
Solidworks
三维机械设计建模软件
CATIA
高端三维设计制造软件
NXUG
集成设计仿真制造平台
Alias
曲面造型工业设计软件
Altium Designer
电子电路设计EDA工具
Cadence
芯片系统设计EDA平台
Matlab
科学计算仿真编程软件
Eplan
电气工程设计管理软件
NAPA
船舶设计分析软件
Ansys
工程仿真分析软件
Hyperworks
多学科CAE平台
Adams
多体动力学仿真软件
Abaqus
有限元分析软件
Masta
轴系零部件强度校核软件
Hypermill
数控加工编程CAM软件
Ansa
有限元前处理软件
StarCCM+
流体仿真分析软件
Autoform
冲压成形仿真软件
ls-dyna
显式动力学仿真软件
3DEXPERIENCE
达索协同设计平台
Teamcenter
产品生命周期管理软件
Windchill
产品数据管理软件
Systemweaver
系统工程协作平台
Photoshop
图像处理设计软件
Illustrator
矢量图形设计软件
产品
许可分析
实现专业软件许可精细化管理
AI分析
智能分析许可数据,提升使用效率
许可调配
合理管控调配许可资源
终端软件管理
终端软件管理和合规性管理共同保障终端安全
软件商店
多角度管控软件使用权限,保证软件安全性
资产台账
实用、强大的资产台账管理工具
解决方案
汽车行业
船舶行业
网络行业
半导体行业
医疗行业
军工行业
服务支持
服务保障
软件文章
产品教程
技术文档
关于
关于我们
试用产品
合作伙伴
品牌标志
当前位置:服务支持 >
软件文章
>
Altium Designer学习记录:经验总结与技巧
Altium Designer学习记录:经验总结与技巧
阅读数 310
点赞 0
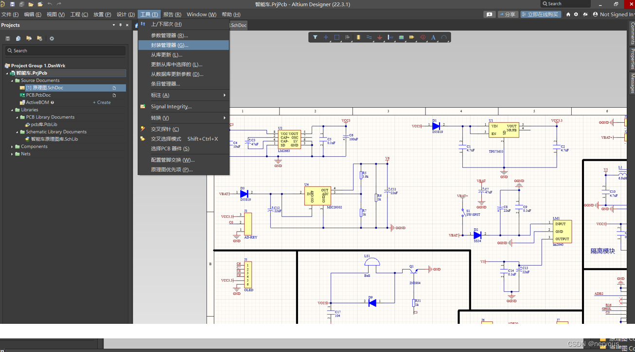
1.在原理图中给所选的器件进行自动编号。
步骤 :快捷键T+A+A,处理顺序中可以改变编号的顺序,起始索引可以改变第一个编号的数字,更改完后,点击更新更改列表,在选择接受更新列表。
2.
封装管理器,统一变更封装
步骤:工具中选择封装管理器,选中需要更改的器件,编辑封装。
3.原理图转换为PCB后,出现器件绿色的问题。
原因:设置的规则不对,需要修改规则即可。
步骤:工具->设计规则检查中,将在线DRC和批量DRC全部关掉,并将Electrical全部打开。
4.器件矩形区域排列。
选中器件后,点击工具中的器件摆放,选择在矩形区域排列,可按住Ctrl,再左击鼠标点击在矩形区域排列,修改快捷键方式,其它的快捷键修改方式类似。
5.板框的尺寸显示。
快捷键P+D+L,按住空格键可以由水平方向转换为垂直方向。
6.将区域缩小至板框内。
7.添加电源层和地层。
在设计->叠层管理器中,右击Top Layer,添加Plane。
8.创建网络类。
快捷键D+C
右击Net Classes,添加网络类
视图 ->状态栏中,可以在右下角显示Panels,点击Panels->PCB
可将创建的电源类的网络全部隐藏,方便布局。
9.布局总结
1.现在原理图中将选中各个模块,并在PCB中矩形区域显示,分出一个一个模块,再将电源类的网络隐藏,按照模块,电源流向,信号走向进行布局。
2.IC的滤波电容遵循先大电容再小电容。
3.注意使用对齐等功能。
免责声明:本文系网络转载或改编,未找到原创作者,版权归原作者所有。如涉及版权,请联系删
返回上级列表
联系我们
,获取更多内容
上一篇:
ESP8266封装库Altium Designer下载与使用
下一篇:
Altium Designer原理图库点击切换元器件卡顿的问题解决
相关文章
学
习
Altium
Designer
软件
总
结
与
经
验
阅读量 476
点赞 0
Altium
Designer
学
习
记
录
之二:进阶
经
验
阅读量 309
点赞 0
Altium
Designer
21
学
习
记
录
2:回顾
与
总
结
阅读量 350
点赞 0
Altium
Designer
使用
经
验
总
结
与
技
巧
阅读量 318
点赞 0
Altium
Designer
21
学
习
历程:
记
录
向
经
验
分享
阅读量 355
点赞 0
Altium
Designer
使用小
结
:
经
验
与
技
巧
汇
总
阅读量 352
点赞 0
Altium
Designer
使用
总
结
:
经
验
与
技
巧
分享
阅读量 683
点赞 0
Altium
Designer
常用设计
总
结
:
经
验
与
技
巧
阅读量 534
点赞 0
Altium
Designer
常用操作
记
录
:高效设计
经
验
总
结
阅读量 323
点赞 0
Altium
Designer
学
习
笔
记
:day2
学
习
总
结
阅读量 1507
点赞 0
Altium
Designer
学
习
笔
记
:Day 7
学
习
总
结
阅读量 2239
点赞 0
Altium
Designer
实践
总
结
:设计
经
验
与
技
巧
分享
阅读量 307
点赞 0
【
Altium
Designer
】
学
习
笔
记
与
实战
经
验
分享
阅读量 304
点赞 0
Altium
PCB设计
总
结
:
经
验
与
技
巧
阅读量 218
点赞 0
Altium
Designer
学
习
笔
记
汇
总
阅读量 326
点赞 0
Altium
Designer
16使用
总
结
与
经
验
分享
阅读量 423
点赞 0
Altium
Designer
入门
学
习
总
结
阅读量 256
点赞 0
Altium
Designer
实践:
经
验
总
结
与
避坑指南
阅读量 333
点赞 0
Altium
Designer
学
习
笔
记
:Day5进阶
技
巧
阅读量 1154
点赞 0
Altium
Designer
09画图
总
结
:
经
典版本
技
巧
阅读量 484
点赞 0
技术文档
学
习
Altium
Designer
软件
总
结
与
经
验
学
习
Altium
Designer
软件
总
结
与
经
验
Altium
Designer
学
习
记
录
之二:进阶
经
验
Altium
Designer
学
习
记
录
之二:进阶
经
验
Altium
Designer
21
学
习
记
录
2:回顾
与
总
结
Altium
Designer
21
学
习
记
录
2:回顾
与
总
结
Altium
Designer
使用
经
验
总
结
与
技
巧
Altium
Designer
使用
经
验
总
结
与
技
巧
Altium
Designer
21
学
习
历程:
记
录
向
经
验
分享
Altium
Designer
21
学
习
历程:
记
录
向
经
验
分享
Altium
Designer
使用小
结
:
经
验
与
技
巧
汇
总
Altium
Designer
使用小
结
:
经
验
与
技
巧
汇
总
Altium
Designer
使用
总
结
:
经
验
与
技
巧
分享
Altium
Designer
使用
总
结
:
经
验
与
技
巧
分享
Altium
Designer
常用设计
总
结
:
经
验
与
技
巧
Altium
Designer
常用设计
总
结
:
经
验
与
技
巧
Altium
Designer
常用操作
记
录
:高效设计
经
验
总
结
Altium
Designer
常用操作
记
录
:高效设计
经
验
总
结
Altium
Designer
学
习
笔
记
:day2
学
习
总
结
Altium
Designer
学
习
笔
记
:day2
学
习
总
结
Altium
Designer
学
习
笔
记
:Day 7
学
习
总
结
Altium
Designer
学
习
笔
记
:Day 7
学
习
总
结
Altium
Designer
实践
总
结
:设计
经
验
与
技
巧
分享
Altium
Designer
实践
总
结
:设计
经
验
与
技
巧
分享
【
Altium
Designer
】
学
习
笔
记
与
实战
经
验
分享
【
Altium
Designer
】
学
习
笔
记
与
实战
经
验
分享
Altium
PCB设计
总
结
:
经
验
与
技
巧
Altium
PCB设计
总
结
:
经
验
与
技
巧
Altium
Designer
学
习
笔
记
汇
总
Altium
Designer
学
习
笔
记
汇
总
推荐好文
Creo
许可
优化踩过哪些坑?七家客户真实反馈汇总
Creo
许可
优化踩过哪些坑?七家客户真实反馈汇总
Rhino浮动
许可
隐藏浪费,三款工具推荐
Rhino浮动
许可
隐藏浪费,三款工具推荐
软件
许可
优化,别被销售忽悠了,看看这几家到底谁管用
软件
许可
优化,别被销售忽悠了,看看这几家到底谁管用
Solid Edge
许可
优化小众也不怕,6个真实省钱案例
Solid Edge
许可
优化小众也不怕,6个真实省钱案例
软件
许可
优化的坑我替你踩了,八家谁值得买?
软件
许可
优化的坑我替你踩了,八家谁值得买?
别信PPT,这八家软件
许可
优化谁真能省钱?
别信PPT,这八家软件
许可
优化谁真能省钱?
微信扫一扫,欢迎咨询~
联系我们
武汉格发信息技术有限公司
湖北省武汉市经开区科技园西路6号103孵化器
电话:155-2731-8020 座机:027-59821821
邮件:tanzw@gofarlic.com
发现
许可分析
AI分析
许可调配
终端软件管理
方案
汽车行业
船舶行业
网络行业
半导体行业
服务
服务保障
软件文章
产品教程
技术文档
关于
关于我们
试用产品
合作伙伴
品牌标志
AI分析
隐私声明
|
使用条款
Copyright © 2023 Gofarsoft Co.,Ltd. 保留所有权利
鲁ICP备14018425号-1
鄂公网安备42011302000881号
遇到许可问题?该如何解决!?
评估许可证实际采购量? 
不清楚软件许可证使用数据? 
收到软件厂商律师函!?  
想要少购买点许可证,节省费用? 
收到软件厂商侵权通告!?  
有正版license,但许可证不够用,需要新购? 
联系方式
155-2731-8020
预留信息,一起解决您的问题
*
 姓名:
*
 手机:
*
 公司名称:
姓名不为空
手机不正确
公司不为空