本教程所使用的软件版本为AD18版,AD18版与之前的AD17,16相比功能界面上有了较大的变化,建议使用18及以后的版本。软件的安装破解请自行百度,或者搜索相关软件安装公众号,商业使用请购买正版(ALTIUM商业使用打击盗版的力度比较大,小心律师函)。

如上图为ALTIUM DESIGNER的基本界面,我这里给出的是中文界面。很多大佬的教程都建议初学者使用英文的界面,中文的据说会有很多想不到的BUG。但是本人亲测,中文版本基本没有一些大的BUG。有一些显示上的小问题问题也只需要重启一下软件就能恢复。而且对于大部分的大一初学者本来就不容易入门这样的电子设计软件,使用英文版无疑会加深初学者的学习难度。所以推荐初学者先使用中文界面进行学习初步开发。本教程后续使用的PCB案例是一个简单的输出5V 3.3V的稳压电源(电源芯片使用的是lm2596与AMS1117-3.3)。
前面说过一个PCB绘制完成需要有原理图库,原理图,封装库,PCB这四个文件,但是如果这四个文件单单摆在一个文件夹里,软件是不知道他们之间一一对应的关系的。所以我们需要创建一个project,将这些文件都添加到这个project中去,这样我们就能从原理图库中直接拖出元器件在原理图中连接成电路了,就能直接将封装库与与原理图中的元器件相对应,最终映射到PCB版图上。下面就教大家如何创建project。

依次选择文件=》新的=》项目=》PCB工程。

这时候的project是不包含任何文件的我们要为他添加原理图 PCB文件,以及已经绘制好的封装库和原理图库,并且保存。操作如下。

按照途中1,2,3的步骤依次操做,Schematic就是原理图的意思。
完成以后就会新建一个PCB_Project.PrjPCB,这时候的project是没有保存的,关掉软件他就会消失,所以我们要选择一个文件夹保存他,并且重新给这个project命名。操作如下。
添加完原理图的界面就如上图一样,我们点击上图标红的图标进行保存原理图。

在保存时,新建一个文件夹并且命名你想要的名字。这个文件夹就用来存放此PCB设计中一切与之相关的所有文件。
在画红线的地方修改你想要的原理图名,完成后点击保存。

同样的操做右键点击PCB_Project,新建pcb文件,点击左上角保存,修改文件名保存在同一个文件夹下。如下图。
接着我们要进行添加两个库的操做,两个库可以在这个地址下载https://pan.baidu.com/s/1qy7hHU9-2SjqYr_sXSetzw下载在刚刚创建的电源文件夹里,后续添加库的步骤如下。

点击打开,此时界面应该如下。PCB Library ocuments下的是封装库 ,Schematic Library Documents下的就是原理图库。图中画红圈的地方有个点,这个种点在ALTIUM中表明此文件发生了变化,但是还没有保存,所以下面点击绿线框出来的图标进行保存。
同样保存在刚刚的文件夹中,修改名字为电源,点击保存。这样,一个PCB工程所需要的最基本的文件就都齐全了。
下面我们打开两个封装库来看一看。按下图步骤进行操做。


这一步垂直分割,可以在一块屏幕上显示两个文件的内容,这在今后的PCB布局走线时,将发挥非常重要的作用。合并所有可以回到分屏前的样子。

打开原理图与封装库,这时候我们可以看到原理图库器件中引脚的Designator(一定是Designator,不是name)是与封装库中的编号(1,2,3,4)相对应的,只有这两个编号对应了,原理图中的器件才能够真正的每一个引脚都与封装对应起来,否则绘制PCB的时候会发生错误。这一点非常重要。
在原理图界面,Ctrl+鼠标滚轮可以放大缩小,右键可以移动页面。Ctrl+C, Ctrl+V的复制粘贴方式依旧可用。
下面双击打开Schematic按下图进行操做,调出原理图库中的器件。

在设计条目ID中,我们双击LM2596,然后将鼠标移到原理图绘制区域,单击一下,就可以放置元器件。按ESC可以取消此器件的选中。

请在原理图库中选择并放置下图的器件
通过下图的步骤可以进行走线,通过不断单击可以改变走线的形状,注意,真正能连上的点会有图中画黄色框框那样的”X”虚线标记。

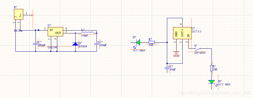
把器件按照下图的连接方式连接。

右键如上图所示的图标可以找到一些电源端口的网络,我们单击想要的端口把他们放在图中对应的地方(如下图,注意一定要放在连线或者引脚的端部上,如果放在引脚的中部,此电源端口就算没有与其他线或者器件连接上,在导出PCB就会出问题)

这些电源网络端口的含义是,它所连接的这条线所在的导线都是这个电源电压,且相同电源网络端口所在的地方都是相连的。比如说上图几个+5的端口连接的地方都是5V电压,且他们都相连,GND(就是地,相当于电源回流的负极)标记的地方也是相连的。也就是说这些网络端口相同的地方,相应的PCB中都是要用导线或者铜皮相连的。那么我们就顺便看看另外一种网络连线的方式。

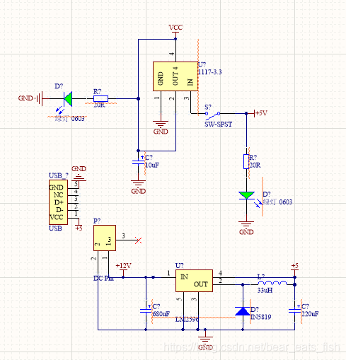
上图中是一个相对较复杂的原理图,图中三个画绿圈的地方都是要用线连起来的,但是这个原理图本身线就已经够多了,再拖几条长长的线就显得更乱了,所以我们采用了网络标记的方式连接他们,只要网络标号相同的地方,就相当于用导线来连接起来了。
右键如图所示的图标,点击网络标签,就可以放置标签栏,在放置标签的时候,按下Tab键可以设置网络标签的名字,或者放置完成后可以双击标签的名字可以改变网络的名字。

如上图我们在画原理图的时候会看见很多类似于USB? R? U?的器件标号。这是因为altium中不允许有重复的器件名称,所以我们在画原理图库的时候会统一命名为(…)?(注意:?要是在英文输入法下)的形式,这样可以使用AD软件自带的原理图标注工具快速将这些“?”改成相应的数字。下面进行演示。

在建议更改列表里可以看见即将修改的值,如果看见有问号没修改过来就说明很有可能原理图库里面的Designator中的“?”是中文的,修改过来重新标注就行。

如下图,原理图中的标记就修改完成了。

原理图的最后一步就是编译了,编译就是检查原理图中有没有没连上的脚,或者有没有真么一个脚连了好几种网络标号的情况。总之就是帮你检查错误。

编译完成后应该会有报告错误的页面,如果没有弹出可以按照下面的步骤调出。(其他类似于原理图库 封装库 project对话框不小心被关闭了,可以在这个里面找到打开)

没有错误界面应该如下图,如果出现了红色的error,或者黄色的warning,可以把错误提示复制到百度上查找解决方法。
免责声明:本文系网络转载或改编,未找到原创作者,版权归原作者所有。如涉及版权,请联系删