最近在学习使用Altium Designer,我使用的是17.0版本。
首先进行原理图设计,以一个单片机的最小系统为例,记录如下:
1.安装相关的Library,这里用到以下三个库
2.绘制原理图
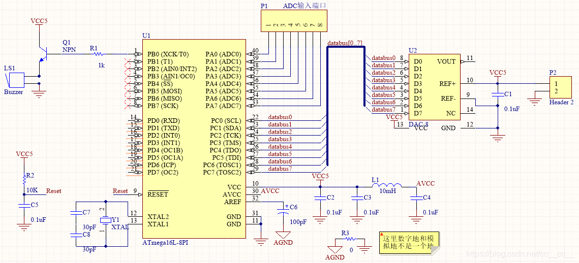
1)这里使用的单片机型号如下图所示(这只是一个例子)
2)首先选择 元器件 进行连接,得到下图(初步)
注:这里还未进行编译,红色虚线表示可能存在错误,后面还会进行调整。
3)对元器件进行自动编号
在 Tools 中选择Annotation–Annotate Schematics,出现如下界面
在左上角选择Order of Processing(排序的方式),然后点击Update Changes List会弹出如下对话框
点击OK后,点击Accept Changes,在如下对话框中依次单击Validate Changes和Execute Changes,即可更改元器件的标号。
4)进行编译
可以看到原来大部分的红色波浪线已经不见了,但是仍然存在因为管脚没有连接而给出的提示,我们可以暂时不去管它,或者放置一个Generic No ERC(不进行电器检查的符号,即图中上半管脚处的红色叉号)。
到这里,一个简单的原理图已经绘制完了。下面就这个例子给出几点提示。
1)AD中存在很多快捷键,充分地利用快捷键会让我们的效率变得更高。比如:
※在选定元器件还未进行放置时可以直接按Tab键进行设定相关的参数;按空格键可以进行旋转。
※在选定一个元器件后,按住shift进行拖拽可以直接得到一个同样的元件,即起到复制粘贴的作用。
※另外,在选定一个操作时,在下方也会提示可能的操作。比如我选定Place Wire 时,在下方就会出现如下的提示。
2)灵活地应用Net Label,比如上图中的端口9——Reset,我们可以直接进行连接,但是会使得界面不是非常美观或者产生其他一些影响,这时我们便可以使用Net Label 直接进行相连。
此外,上图中也涉及到了总线(databus[0…7])的设计,这里也必须要用到Net Label。
3)如果某一部分(如复位电路等)我们经常会用到,我们可以选中然后右击– Snippets –Create Snippet from selected objects进行保存。
使用时点击右下角的 system –Snippets进行调用,出现如下图所示的界面即可选择。
还有很多经常使用的功能,在这里不再一一列举。随着使用的深入,自然就会熟悉。
另外,值得注意的是在使用过程中,可以充分利用官方的帮助文档来解决相关的问题。
免责声明:本文系网络转载或改编,未找到原创作者,版权归原作者所有。如涉及版权,请联系删