一、布线常用操作
首先介绍几个布线时常用的按钮:
1.移动
点击如图所示按钮后 option栏里面的设置调整成这样的,然后在find栏里面只勾选上symbols,这个勾选的意思是“我们接下来鼠标只能选中元器件来进行移动,鼠标移动到元器件以外的部分上是不会高亮显示的。”


这里插入一个Find栏的介绍:
/**********************************************Find栏介绍**************************************************\


如图所示 Find栏里面有很多种 类 的目标物,对于小白来讲常用到的是我右图中用红点标记的这些。
其中Symbols代表元器件
Pins代表元器件上面的焊盘
Clines代表有电气属性的整个走线,这里顺便说一下Cline segs这个代表一根导线中的一小段。所以Clines和Cline segs是有区别的。
Vias代表过孔,这个要和通孔焊盘区分一下,因为有些通孔焊盘本身属于Pins,但是直观上看它还是一个孔。
Lines代表一般的非电气属性的线条,比如丝印线。
Shape代表图形目标。
Text 代表一些文字类的信息,比如焊盘引脚号,丝印文字信息等。
此外,最上面的All On和All Off用来全部勾选和全部不勾选用,提升我们的操作速度。
\**********************************************Find栏介绍**************************************************/
我们继续说移动命令,点击移动按钮后点击一个元器件,然后移动到合适的位置后再点击一下鼠标放置。
在第一次点击元器件后,元器件就粘到我们的鼠标上面了,这个时候我们再点击一下R,就可以开始旋转元器件了 ,点击R之后这个option栏里面的45度就是指我们每动一下鼠标,这个元器件旋转的角度,当我们需要微调角度时可以用到这个选项。

2.删除
如图所示的符号就是我们的删除按钮了,和移动按钮的操作逻辑大致相同,关键在于我们要在Find栏里面选择好我们的目标对象。点击删除按钮后,Find好我们的目标,然后双击一个元器件就可以删除了。

3.走线
点击走线按钮后我们就可以在焊盘之间布线了,这个走线的细节我们在后面详细介绍。点击这个按钮后先后点击两个焊盘就可以在这两个焊盘之间连线了。

3.滑动
这个按钮主要是针对已经画好的线设置的,可以对画好的导线进行微调等操作。

二、布局布线
知道这些基本操作后,我们可以简单的布局布线了。
我们布局的时候可以把飞线打开:

上图中,点击左边的按钮时关闭飞线,点击右边的按钮时打开飞线,布局时我们一般还是打开飞线,虽然看起来有点乱,但是我们可以更好地布局。布局时我们可以从电源入手。按照信号的传输方向进行布局,小白刚开始画的时候可以边布局边看着原理图,这样心里有个大致的顺序。
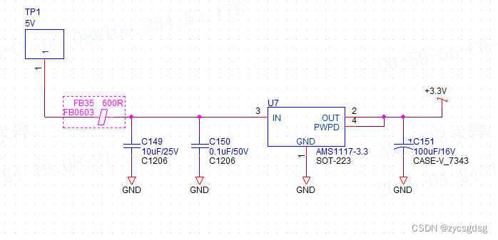
以我这个电路中的一小部分为例:

这个TP1是用来焊线的焊盘,我们在原理图中点击这个焊盘一下,PCB中就会帮我们找到这个元器件的位置。
我们先把这些器件全部找到,然后尽量放在一起,接着观察飞线的走向,在尽量减小飞线交叉的情况下放置元器件。
放置后的元器件位置以及飞线的连接情况大致如下,蓝色的飞线整体看起来没有那么凌乱。

然后我们连接TP1到FB35,点击走线按钮,然后点击TP1这个焊盘,这个时候我们在option栏里面设置我们走线的参数,上面的两个TOP层,代表着我们这个走线是从TOP层走到TOP层去的。这个0.2000是我们的走线宽度,我一般空间够的的情况下走0.2宽度的线条,细一点的话走0.15mm宽度的线条。



跟着飞线的指引点击FB35的左边焊盘,这样第一根金属导线就连接完成了,如上2图所示,但是我们 这个FB35的左焊盘一般不这么连接,因为我们的导线一般直直地从焊盘里面引出来,不会这么斜着出来。
所以这个时候就可以用到我们的“滑动”按钮进行操作了。点击“滑动”按钮, 然后把鼠标放到我们的导线上面,进行推拉操作即可,这个操作需要我们实际感受一下才容易掌握,推拉完后就得到我们右3的结构。
当然我们也可以在布局的时候直接就把这两个焊盘对齐,这样我们不用推拉了。
一个电路中都是有GND地线的, 而对于地线我们一般用大面积的铜皮代替。比如一个双层板,我们一般先勾选GND层显示,然后在背面沿着routekeepin线画一个大矩形铜皮,如下图所示:


但是这块大铜皮并没有命名,我们需要给它添加一个网络标号,也就是取名。选择如图所示工具:

然后点击铜皮,在Option选项栏里面点击这三个点按钮,选中GND,再点击OK,这块铜皮的名字就是GND了。



这个时候,上图中圈中的名字为GND的焊盘之间就可以换一种连接方式了,直接从焊盘向上走线然后打孔,这样两个焊盘通过背面的大铜皮连接在了一起。

对于走线打孔的操作,首先我们需要设置我们走线打孔的孔类型。

点击如图所示图标,进入规则管理器,所谓规则管理器就是我们设置一些走线,打孔之类的间距大小问题。比如我们设置好后,软件会根据我们设置的距离自动避让一些导线。

打开后,在左边选择好对应的页面,然后点击右边圈中的地方。在弹出的窗口中双击左边的孔类型就可以添加到右边了,此时我们走线打孔时默认的孔径就是我们设置的这个。至于左边的这些孔怎么来的,需要我们在库里面添加。

设置好默认的走线打孔后,我们就可以进行之前的操作了。

点击走线按钮,然后在option选项栏里面勾选pin和vias,然后点击一下焊盘开始走线在合适的位置处双击打孔,因为你焊盘的网络和背面铜皮的网络同一种网络,所以这个孔从背面看是和铜皮连在一起的,


走线的时候要注意option栏里面选好TOP到GND,这样才是从顶层到底层打孔。
此外,对于铜皮我们不仅仅可以把它设置为GND,也可以把它设置为其他网络,只需要把它理解为一个有延展性的导线即可。
比如下图中两个焊盘的网络都是+3.3V,此时我们便可以用铜皮把这两个焊盘连接起来。

点击如图所示按钮,开始绘制铜皮,把这两个3.3V的铜皮包裹起来。

然后会发现铜皮和这两个焊盘并不粘连到一起,这是因为,这个铜皮并没有命名,所以这时需要我们去给这个焊盘命名,利用刚才的方法把铜皮命名为“+3.3V”,
这时两个焊盘就连接到一起了。

OK,这次就先分享到这里。
免责声明:本文系网络转载或改编,未找到原创作者,版权归原作者所有。如涉及版权,请联系删