功率因数定义为设备能够传输到输出端的能量与其从输入电源处获取的总能量之比。它是电子设备设计的关键绩效指标,很多国家和国际组织都为此制定了相应的法规。
例如欧盟定义了设备必须具备的最小功率因数或最大谐波水平,满足其标准才能在欧洲市场进行销售。这些组织之所以如此关注功率因数的提高,是因为劣质电源对电网会产生实际的威胁,它们会增加热损耗并可能导致电源故障。功率因数较差的设备效率也低下,而且会为电网带来不必要的压力,并可能给其他连网设备带来问题。
功率因数校正 (PFC)是一系列尝试提高设备功率因数的方法,功率因数低主要有两个原因:
解决位移问题,通常采用外部无功元件来补偿电路的总无功功率。
解决失真问题有两种方法:

交流电中的功率有三种类型:
功率因数是有功功率与视在功率之间的关系,对于测量电路中功率传输的效率非常有用(请参见下图)。
具有感性负载的交流用电器具的电压和电流不同相(如下图)从而引起的供电效率低下,由于感性负载的电流滞后所加电压,电压和电流的相位不同使供电线路的负担加重导致供电线路效率下降。这就要求在感性用电器具上并联一个电容器用以调整其该用电器具的电压、电流相位特性。用电容器并连在感性负载,利用其电容上电流超前电压的特性用以补偿电感上电流滞后电压的特性来使总的特性接近于阻性,从而改善效率低下的方法叫功率因数补偿。
现代电器多采用高效率的开关电源,开关电源都是在整流后用一个大容量的滤波电容,使该用电器具的负载特性呈现容性,这就造成了交流220V在对该电器供电时,由于滤波电容的充、放电作用,在其两端的直流电压出现略呈锯齿波的纹波。滤波电容上电压的最小值远非为零,与其最大值(纹波峰值)相差并不多。
任何一个开关电源的第一步操作都是对输入电压进行整流,整流是将信号从交流电转换为直流电的过程,通过整流器来完成。观察整流器储能电容器的输出波形,会发现电容在很短的时间跨度内被充电,具体来讲,是从电容器输入端电压大于电容器电荷的那一点,到整流信号峰值之间。这会在电容器中产生一系列的短电流尖峰,看上去完全不似正弦曲线。
根据整流二极管的单向导电性,只有在AC线路电压瞬时值高于滤波电容上的电压时,整流二极管才会因正向偏置而导通,而当AC输入电压瞬时值低于滤波电容上的电压时,整流二极管因反向偏置而截止。
也就是说,在AC线路电压的每个半周期内,只是在其峰值附近,二极管才会导通。虽然AC输入电压仍大体保持正弦波波形,但AC输入电流却呈高幅值的尖峰脉冲,如下所示。这种严重失真的电流波形含有大量的谐波成份,引起线路功率因数严重下降。这些短电流尖峰不仅对电源,而且对整个电网都可能带来严重影响。
在正半个周期内(1800),整流二极管的导通角大大的小于1800 甚至只有300-700,由于要保证负载功率的要求,在极窄的导通角期间会产生极大的导通电流,使供电电路中的供电电流呈脉冲状态,它不仅降低了供电的效率,更为严重的是它在供电线路容量不足,或电路负载较大时会产生严重的交流电压的波形畸变,并产生多次谐波,从而,干扰了其它用电器具的正常工作(这就是电磁干扰-EMI和电磁兼容-EMC问题)。
自从用电器具从过去的感性负载(早期的电视机、收音机等的电源均采用电源变压器的感性器件)变成带整流及滤波电容器的容性负载后,其功率因素补偿的含义不仅是供电的电压和电流不同相位的问题,更为严重的是要解决因供电电流呈强脉冲状态而引起的电磁干扰(EMI)和电磁兼容(EMC)问题。
PFC(功率因数校正)是在上世纪末发展起来的一项新技术(其背景源于开关电源的迅速发展和广泛应用)。其主要目的是解决因容性负载导致电流波形严重畸变而产生的电磁干扰(EMl)和电磁兼容(EMC)问题。所以现代的PFC技术完全不同于过去的功率因数补偿技术,它是针对非正弦电流波形畸变而采取的,迫使交流线路电流追踪电压波形瞬时变化轨迹,并使电流和电压保持同相位,使系统呈纯电阻性技术(线路电流波形校正技术)。
所以现代的PFC技术完成了电流波形的校正也解决了电压、电流的同相问题。
为了抑止电流波形的畸变及提高功率因数,要求用电功率大于85W以上(有的资料显示大于75W)的容性负载用电器具,必须增加校正其负载特性的校正电路,使其负载特性接近于阻性(电压和电流波形同相且波形相近)。这就是现代的功率因数校正(PFC)电路。
下图是不用滤波电容的半波 整流电路 ,A中D是整流管,R是负载。B是该电路接入交流电时电路中电压、电流波形图。
结论:在无滤波电容的整流电路中,供电电路的电压和电流同相,二极管导通角为1800,对于供电线路来说,该电路呈现纯阻性的负载特性。
下图是用了大容量滤波电容的半波整流电路。左边中D是整流管,R是负载,C是滤波电容,右边是该电路接入交流电时电路中电压、电流波形图。
C 进行充电,所以电流的幅度比较大。在 t1 时间由于对电容C进行充电,电容上电压 Uc 达到输入交流电的峰值,由于电容上电压不能突变,使在t1 ~ t3期间,二极管右边电压为 Uc,而左边电压在 t2 时间电压由峰值逐渐下降为零,t1 ~ t3 期间二极管反偏截止,此期间电流为零。(增加滤波电容C后第一个交流电的正半周,二极管的导通角为900 )结论:在有滤波电容的整流电路中,供电电路的电压和电流波形完全不同,电流波形,在短时间内呈强脉冲状态,二级极管导通角小于1800(根据负载R和滤波电容C的时间常数而决定)。该电路对于供电线路来说,由于在强电流脉冲的极短期间线路上会产生较大的压降(对于内阻较大的供电线路尤为显著)使供电线路的电压波形产生畸变,强脉冲的高次谐波对其它的用电器具产生较强的干扰。
功率因数校正(PFC)是电子设备制造商用来提高其功率因数的一系列方法,又分为有源PFC和无源PFC两种方式。
开关电源内部电源输入部分采用了二极管全波整流及滤波电路,其电压和电流波形如下。
低功率因数是由信号中存在的位移或失真引起的。位移对功率因数的影响相对较容易解决,因为电容使相位前移,而电感使相位后移。如果系统的电流波形滞后于电压,则只需在电路中添加一个具有适当阻抗的电容,即可将电流波形的相位前移,直至与电压同相。
无源PFC一般由二极管、电阻、电容和电感等无源器件组成,在整流桥堆和滤波电容之间加一只电感(适当选取电感量),利用电感上电流不能突变的特性来平滑电容充电强脉冲的波动,改善供电线路电流波形的畸变,并且在电感上电压超前电流的特性也补偿滤波电容电流超前电压的特性,使功率因数、电磁兼容和电磁干扰得以改善,如下图。
此电路虽然简单,可以在前期设计的无PFC功能的设备上,简单的增加一个合适的电感(适当的选取L和C的值),从而达到具有PFC的作用,但是这种简单的、低成本的无源PFC输出纹波较大,滤波电容两端的直流电压也较低,电流畸变的校正及功率因数补偿的能力都很差,而且L的绕制及铁芯的质量控制不好,会对图像及伴音产生严重的干扰,只能是对于前期无PFC设备使之能进入市场的临时措施。
有源PFC则是有很好的效果,基本上可以完全的消除电流波形的畸变,而且电压和电流的相位可以控制保持一致,它可以基本上完全解决了功率因数、电磁兼容、电磁干扰的问题,但是电路非常的复杂,其基本思路是在220V整流桥堆后去掉滤波电容(以消除因电容的充电造成的电流波形畸变及相位的变化),去掉滤波电容后由一个“斩波”电路把脉动的直流变成高频(约100K)交流再经过整流滤波后,其直流电压再向常规的PWM开关稳压电源供电,其过程是;AC→DC→AC→DC。
有源PFC的基本原理是在开关电源的整流电路和滤波电容之间增加一个DC-DC的斩波电路,如下图(附加开关电源),对于供电线路来说该整流电路输出没有直接接滤波电容,所以其对于供电线路来说呈现的是纯阻性的负载,其电压和电流波形同相、相位相同。斩波电路的工作也 类 似于一个开关电源。所以说有源PFC开关电源就是一个双开关电源的开关电源电路,它是由斩波器(“PFC开关电源”)和稳压开关电源("PWM开关电源”)组成的。
PFC电路的作用是使电流波形同步于电压波形,但是在没有添加PFC电路前,整流滤波后的电压总有一段时间小于滤波电容C,导致整流二极管截止,输入电流呈现尖峰状。
PFC升压就是为了维持整流二极管的导通,维护滤波电容充电状态,改善输入电流,为此,PFC输出电压要高于交流输入时的峰值才行。而交流电正常220V,加上干扰,约270V左右,其峰值做大约381V,故PFC电压要设定为380V以上,这样PFC就可以始终从输入侧吸收电能,给滤波电容C充电,维持整流二极管导通,解决整流二极管断续导通,输入电流呈尖脉冲状的问题。
整流二极管整流以后不加滤波电容器,把未经滤波的脉动正半周电压作为斩波器的供电源,由于斩波器的一连串的做“开关”工作脉动的正电压被“斩”成下图的电流波形,其波形的特点是:
该高频“交流”电在经过整流二极管整流并经过滤波变成直流电压(电源)向后级的PWM开关电源供电。该直流电压在某些资料上把它称为:B+PFC,在斩波器输出的B+PFC电压一般高于原220交流整流滤波后的+300V,其原因是选用高电压,其电感的线径小、线路压降小、滤波电容容量小,且滤波效果好,对后级PWM开关管要求低等等诸多好处。黑为电压波形 红色虚线为电流包络波形
目前PFC开关电源部分,起到开关作用的斩波管(K)有两种工作方式:


这种方法可以改变电流波形的形状,使其跟随电压。 这样,谐波被移到更高的频率上,因而更容易被滤除。使用最广泛的有源功率因数校正电路是升压变换器(见下图)。它与变压器类似,可以升高直流电压,同时降低电流。最简单的升压变换器由电感、晶体管和二极管组成。
升压变换器有两个工作阶段。在第一个阶段,当开关闭合时,电感通过电压源充电(在这种情况下,电压来自整流器);当开关断开时,电感将先前存储的电流注入电路,以增加输出电压(Boost升压电路),同时还为电容充电,电容负责在电感充电时维持输出电压。
如果开关频率足够高,则电感和电容都不会完全放电,并且输出端负载电压始终高于输入电压源。这就是连续导通模式(CCM)。开关闭合的时间越长(即晶体管导通的时间越长),输出端的电压也越大。如果 占空比 (相对于总开关周期的开关导通时间)得到适当控制,则输入电流波形可以整形为正弦波。
但是,并非所有PFC变换器都采用连续导通模式。还有另一种方法,尽管牺牲了最终的功率因数质量,但开关损耗更少,电路成本更低,这种方法称为边界导通模式(BCM)或临界导通模式。它可以在电感完全放电时 切换 晶体管(参见下图),即零电流开关(ZCS)。零电流开关使升压变换器中的二极管能够更快、更轻松地改变极性,从而降低了对高质量、高成本组件的需求。
变换器跟踪输入电压,使输出电流看起来就像频率为50Hz的正弦波,但其波形仍然与纯正弦波相差很大,因此逻辑上它仍有大量谐波分量。由于谐波分量为开关频率的倍数,比50Hz基频高很多(50kHz至100kHz),因此可以很容易地被滤除。这显著提高了功率因数,可以使开关电源的PF值高达0.99。
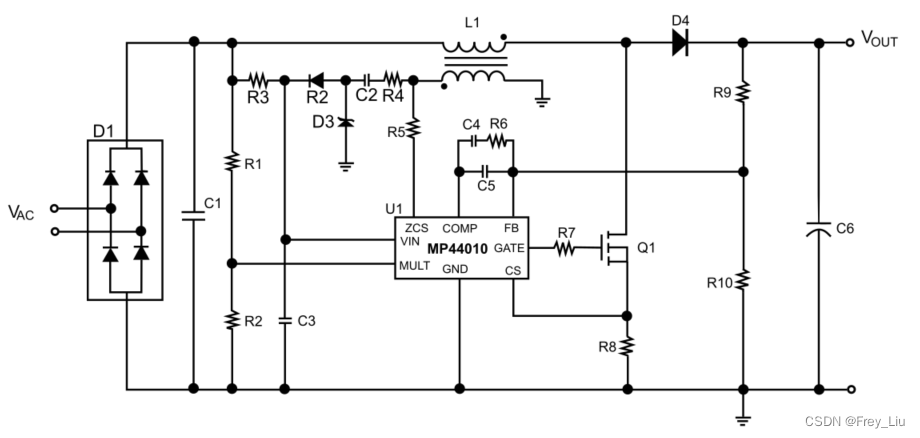
MPS 提供的MP44010控制器即为一款BCM功率因数校正器。当连接到升压变换器时,其ZCS引脚检测电感何时放电并激活MOSFET(如下图中的Q1)。该器件还可以比较电流和电压,调整电流峰值以跟随输入电压的波形(通过R10电压取样反馈起到稳压作用,通过R8的取样反馈起到限流作用)。
PFC电流
免责声明:本文系网络转载或改编,未找到原创作者,版权归原作者所有。如涉及版权,请联系删