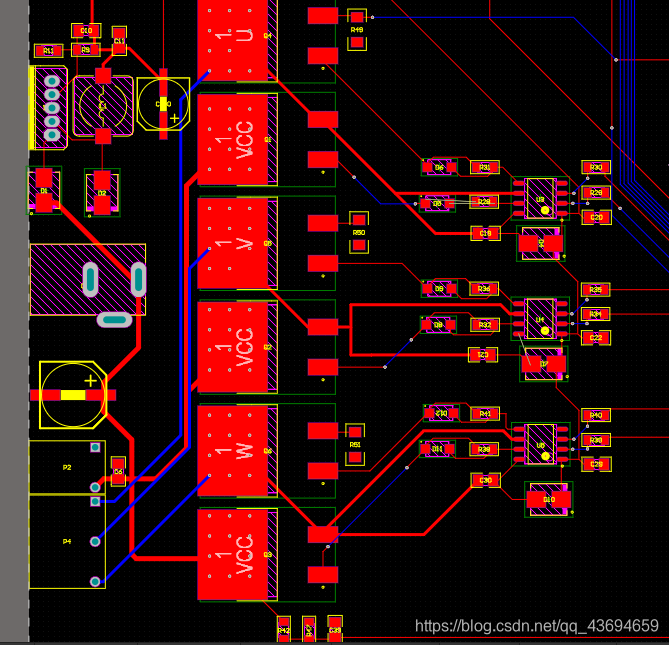
在PCB的绘制过程中,完成了 元器件 的布局之后,就可以开始布线了,布线的话需要注意以及几点:
1.大电流要用更宽的线,一般1A对应1mm,不是大电流的10mil就可以了,不需要再更改;
2.尽量不要将线分开来,相同模块的线可以尽量紧贴在一起;
图1 不同的电流值对应不同的线宽
图2 修改前
图3 修改后
布线完成之后,仔细检查,不能出现直角,同时要尽可能地简单,不能过于复杂弯曲。
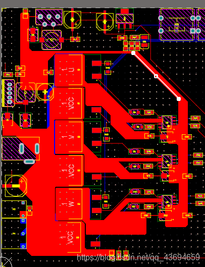
接着便是敷铜了,敷铜的话主要是敷在大电流的地方,比如 电源模块 ,这里可以利用菜单栏中的放置下的实心区域,便于操作。
同样的敷铜也有几个点需要注意的:
1.敷铜同样不能出现直角;
2.敷铜应该竟可能的大,便于散热,尽量避免孤铜的情况;
图4.1 敷铜
图4.2 敷铜
完成大电流的敷铜之后,就是敷地铜了,这里可以使用菜单栏中的放置下的敷铜,框住所有的元器件。这里可以和原本的框保持10mil的距离,实现方法可以在四个角先放和框保持10mil的丝印,在按照丝印来进行布局。
在工具-敷铜-敷铜管理器中,设置网络标签,同时也可以在敷铜管理器中隐藏敷铜,方便修改之前的大电流的敷铜。
在顶层和底层都敷完铜之后,可以在地铜上面打孔,方便顶层和底层的GND充分接触。
图5 顶层
图6 底层
免责声明:本文系网络转载或改编,未找到原创作者,版权归原作者所有。如涉及版权,请联系删