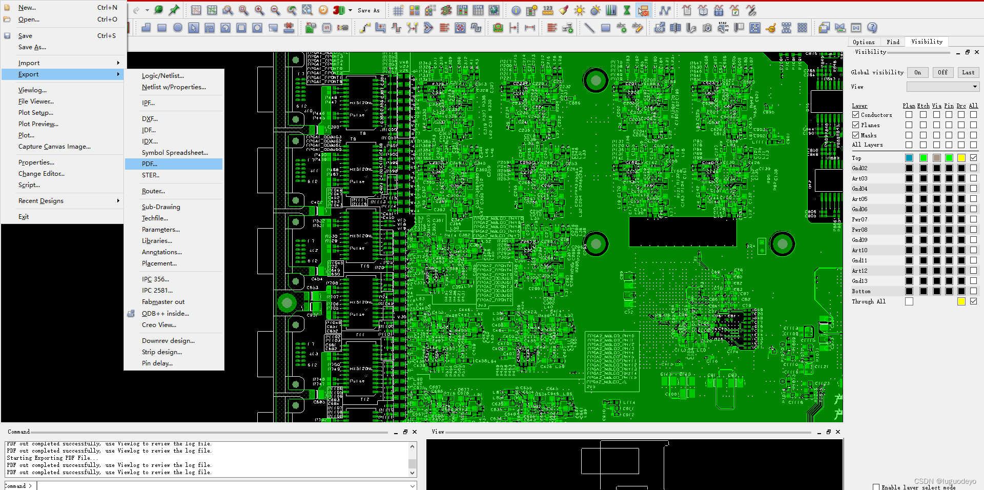
1、通过File-Export- PDF 进入

2、进入界面后,按照图中所示进行勾选,然后点击Film Creation

3、找到SILK_TOP文件夹,选择+号点开,在下面选项中,点击任意一下,右键,然后有一个add选项,选择add,

4、找到PIN选项,点开PIN前面的+号,选择TOP,然后OK


5、然后回到上一级,勾选SILK_TOP,点击OK,回到第一级,最后点击Export,导出PDF文件。
6、在导出 BOT 层时,在操作第5步时,需要勾选Film Mirrored选项,不然导出的丝印是镜像的。

7、最后返回到最上一级菜单,勾选SILKTOP和SILKBOT,其余选项如下图所示,再点击export按钮,就会在PCB文件所在文件夹导出一个与 PCB文件 同名的pdf文件。


免责声明:本文系网络转载或改编,未找到原创作者,版权归原作者所有。如涉及版权,请联系删