使用fluent mybatis 可以不用写具体的xml文件,通过java api可以构造出比较复杂的业务sql语句,做到代码逻辑和sql逻辑的合一。不再需要在Dao中组装查询或更新操作,在xml或mapper中再组装参数。那对比原生Mybatis, Mybatis Plus或者其他框架,FluentMybatis提供了哪些便利呢?

场景需求设置
我们通过一个比较典型的业务需求来具体实现和对比下,假如有学生成绩表结构如下:
create table `student_score`( id bigint auto_increment comment '主键ID' primary key, student_id bigint not null comment '学号', gender_man tinyint default 0 not null comment '性别, 0:女; 1:男', school_term int null comment '学期', subject varchar(30) null comment '学科', score int null comment '成绩', gmt_create datetime not null comment '记录创建时间', gmt_modified datetime not null comment '记录最后修改时间', is_deleted tinyint default 0 not null comment '逻辑删除标识') engine = InnoDB default charset=utf8;现在有需求:
统计2000年三门学科('英语', '数学', '语文')及格分数按学期,学科统计最低分,最高分和平均分, 且样本数需要大于1条,统计结果按学期和学科排序
我们可以写SQL语句如下:
select school_term, subject, count(score) as count, min(score) as min_score, max(score) as max_score, avg(score) as max_scorefrom student_scorewhere school_term >= 2000 and subject in ('英语', '数学', '语文') and score >= 60 and is_deleted = 0group by school_term, subjecthaving count(score) > 1order by school_term, subject;那上面的需求,分别用fluent mybatis, 原生mybatis 和 Mybatis plus来实现一番。

我们可以看到fluent api的能力,以及IDE对代码的渲染效果。
代码:https://gitee.com/fluent-mybatis/fluent-mybatis-docs/tree/master/spring-boot-demo/public interface MyStudentScoreMapper { List<Map<String, Object>> summaryScore(SummaryQuery paras);}2. 定义接口需要用到的参数实体 SummaryQuery
@Data@Accessors(chain = true)public class SummaryQuery { private Integer schoolTerm; private List<String> subjects; private Integer score; private Integer minCount;}
3. 定义实现业务逻辑的mapper xml文件
<select id="summaryScore" resultType="map" parameterType="cn.org.fluent.mybatis.springboot.demo.mapper.SummaryQuery"> select school_term, subject, count(score) as count, min(score) as min_score, max(score) as max_score, avg(score) as max_score from student_score where school_term >= #{schoolTerm} and subject in <foreach collection="subjects" item="item" open="(" close=")" separator=","> #{item} </foreach> and score >= #{score} and is_deleted = 0 group by school_term, subject having count(score) > #{minCount} order by school_term, subject</select>4. 实现业务接口(这里是测试 类 , 实际应用中应该对应Dao类)
@RunWith(SpringRunner.class)@SpringBootTest(classes = QuickStartApplication.class)public class MybatisDemo { @Autowired private MyStudentScoreMapper mapper; @Test public void mybatis_demo() { SummaryQuery paras = new SummaryQuery() .setSchoolTerm(2000) .setSubjects(Arrays.asList("英语", "数学", "语文")) .setScore(60) .setMinCount(1); List<Map<String, Object>> summary = mapper.summaryScore(paras); System.out.println(summary); }}总之,直接使用mybatis,实现步骤还是相当的繁琐,效率太低。那换成mybatis plus 的效果怎样呢?
mybatis plus的实现比mybatis会简单比较多,实现效果如下:

如红框圈出的,写mybatis plus实现用到了比较多字符串的硬编码(可以用Entity的get lambda方法部分代替字符串编码)。字符串的硬编码,会给开发同学造成不小的使用门槛,个人觉的主要有2点:
1. 字段名称的记忆和敲码困难
2. Entity属性跟随数据库字段发生变更后的运行时错误
其他框架,比如TkMybatis在封装和易用性上比mybatis plus要弱,就不再比较了。
生成代码编码比较
public class AppEntityGenerator { static final String url = "jdbc:mysql://localhost:3306/fluent_mybatis_demo?useSSL=false&useUnicode=true&characterEncoding=utf-8"; public static void main(String[] args) { FileGenerator.build(Abc.class); } @Tables( /** 数据库连接信息 **/ url = url, username = "root", password = "password", /** Entity类parent package路径 **/ basePack = "cn.org.fluent.mybatis.springboot.demo", /** Entity代码源目录 **/ srcDir = "spring-boot-demo/src/main/java", /** Dao代码源目录 **/ daoDir = "spring-boot-demo/src/main/java", /** 如果表定义记录创建,记录修改,逻辑删除字段 **/ gmtCreated = "gmt_create", gmtModified = "gmt_modified", logicDeleted = "is_deleted", /** 需要生成文件的表 ( 表名称:对应的Entity名称 ) **/ tables = @Table(value = {"student_score"}) ) static class Abc { }}mybatis plus代码生成设置
public class CodeGenerator { static String dbUrl = "jdbc:mysql://localhost:3306/fluent_mybatis_demo?useSSL=false&useUnicode=true&characterEncoding=utf-8"; @Test public void generateCode() { GlobalConfig config = new GlobalConfig(); DataSourceConfig dataSourceConfig = new DataSourceConfig(); dataSourceConfig.setDbType(DbType.MYSQL) .setUrl(dbUrl) .setUsername("root") .setPassword("password") .setDriverName(Driver.class.getName()); StrategyConfig strategyConfig = new StrategyConfig(); strategyConfig .setCapitalMode(true) .setEntityLombokModel(false) .setNaming(NamingStrategy.underline_to_camel) .setColumnNaming(NamingStrategy.underline_to_camel) .setEntityTableFieldAnnotationEnable(true) .setFieldPrefix(new String[]{"test_"}) .setInclude(new String[]{"student_score"}) .setLogicDeleteFieldName("is_deleted") .setTableFillList(Arrays.asList( new TableFill("gmt_create", FieldFill.INSERT), new TableFill("gmt_modified", FieldFill.INSERT_UPDATE))); config .setActiveRecord(false) .setIdType(IdType.AUTO) .setOutputDir(System.getProperty("user.dir") + "/src/main/java/") .setFileOverride(true); new AutoGenerator().setGlobalConfig(config) .setDataSource(dataSourceConfig) .setStrategy(strategyConfig) .setPackageInfo( new PackageConfig() .setParent("com.mp.demo") .setController("controller") .setEntity("entity") ).execute(); }}
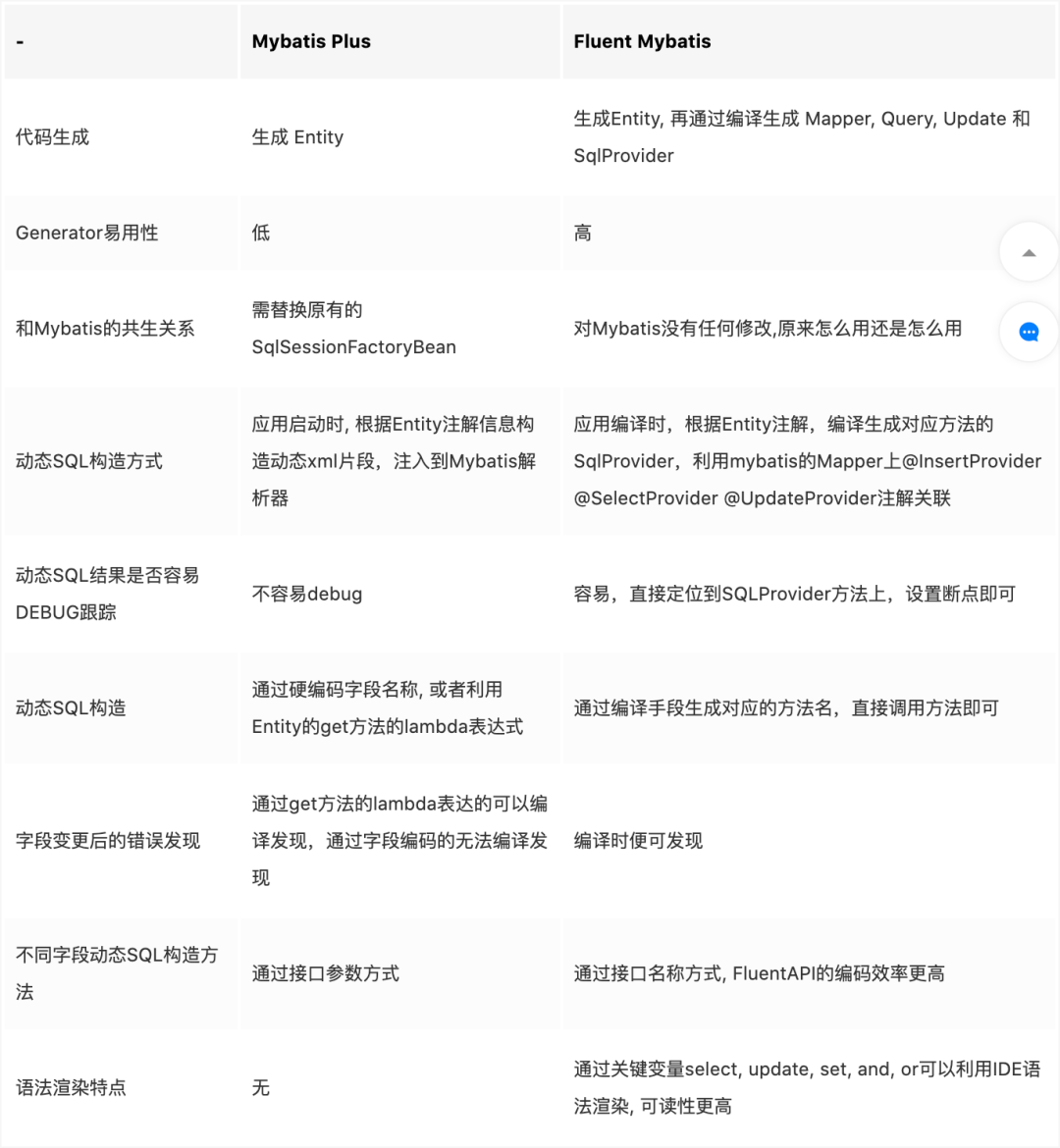
看完3个框架对同一个功能点的实现, 各位看官肯定会有自己的判断,笔者这里也总结了一份比较。

作者:稻草江南 链接:juejin.cn/post/6886019929519177735

一点唐城面向未来
免责声明:本文系网络转载或改编,未找到原创作者,版权归原作者所有。如涉及版权,请联系删