关于金属氢化物的传质传热,论文有相应的公式,主要是通过六个方程:能量守恒、动量守恒、动力学方程、热力学方程和理想气态方程。相应的公式解释在这里不作过多的解释,以后有时间,我会专门写一篇博文详细展开说明,若有感兴趣的或者相同学术方向的朋友可以私聊进行学术交流。

Ref:[1]王舒红. 储氢反应床合金储氢热效应的CFD数值模拟及结构优化[D]. 重庆理工大学, 2019.

按照论文的说明,在DesignModeler中构建我们的模型,注意这里将三个几何构建成同一个部件,目的是让后续传热的时候,自动耦合计算互相接触的面。

网格划分单元尺寸选1mm,质量选高,其他默认。
创建命名选择,包括入口、出口、计算域的名称(steel是瓶身, fluid cold是冷却液计算域,fluid MH是合金氢化物Metal Hydride)

4.1 检查网格,选择“压力基”求解器,“瞬态” ,加载Y方向的重力-9.81m/s^2(可不加)。

4.2 打开能量方程,选择标准k-e模型

4.3 导入hydrogen、water-liquid 、steel材料

4.4 将steel计算域的材料名称设置为steel, fluid_cold材料名称设置为water-liquid,fluid_MH材料名称设置为hydrogen。



4.5 将Fluid_MH设置为多孔区域,其实感觉设不设置多孔区域也行(^_^)

4.6 Fluid_MH计算域加载UDF能量源项

UDF 代码 如下:
#include "udf.h"#define c1 0.2#define c2 1.3e+04#define c3 8.314#define c4 300#define c7 7712.7#define c8 1.8#define c9 0.2#define c10 31000#define c11 300#define c14 14890#define c15 508#define a0 101000#define b0 -242.09#define b1 3728.572#define b2 -16673#define b3 41866.56#define b4 -65004.3#define b5 65867.29#define b6 -44522.4#define b7 19703.34#define b8 -5217.13#define b9 627.6235real c5;real c6;real c12;real c13;real St; DEFINE_INIT(my_init_fuc, d){} DEFINE_EXECUTE_AT_END(ThisRunsAtEndOfTimestep){ Message0("Sm=%g,St=%g,Peq=%g\n", c13, St, c6);} DEFINE_SOURCE(cell_source, c, t, dS, eqn){ real source, ts, tp; ts = RP_Get_Real("flow-time"); tp = C_T(c, t); if (ts > 0 && ts < 900) { c12 = 1.8 - 1.8 * exp(-0.015 * ts); c5 = a0; c6 = pow(10, 5) * (0.0075 + 15.2935 * c12 - 34.577 * pow(c12, 2) + 39.9926 * pow(c12, 3) - 26.7998 * pow(c12, 4) + 11.0397 * pow(c12, 5) - 2.8416 * pow(c12, 6) + 0.446 * pow(c12, 7) - 0.0391 * pow(c12, 8) + 0.0014 * pow(c12, 9)) * exp((-30620 / 8.314) * (1 / tp - 1 / 300)); c13 = c1 * (exp(-c2 / (c3 * c4)) * (log(c5 / c6)) * c7 * (1.8 * exp(-1 * c9 * ts))); source = c13 * (c10 * 1000 / 2.016 - tp * (c14 - c15)); // 1000 is unit tranfer kg/g=1000 St = source; } else { source = 2000; dS[eqn] = 0; St = source; } return source;}UDF加载方式:
点击用户自定义,选择编译,将刚才代码命名为“new.c”文件,导入,使用内置编译器编译即可,编译成功的话,会在控制台输出UDF设置的函数 宏 名称。



4.7 速度入口设置流速和水力直径,入口水流的温度为300K,出口选择压力出口即可。

4.8 求解方法和初始化设置,其他控制和残差里面的参数保持默认。


4.10 计算步长可按图示设置,也可以自己修改,最后点击“开始计算”即可。

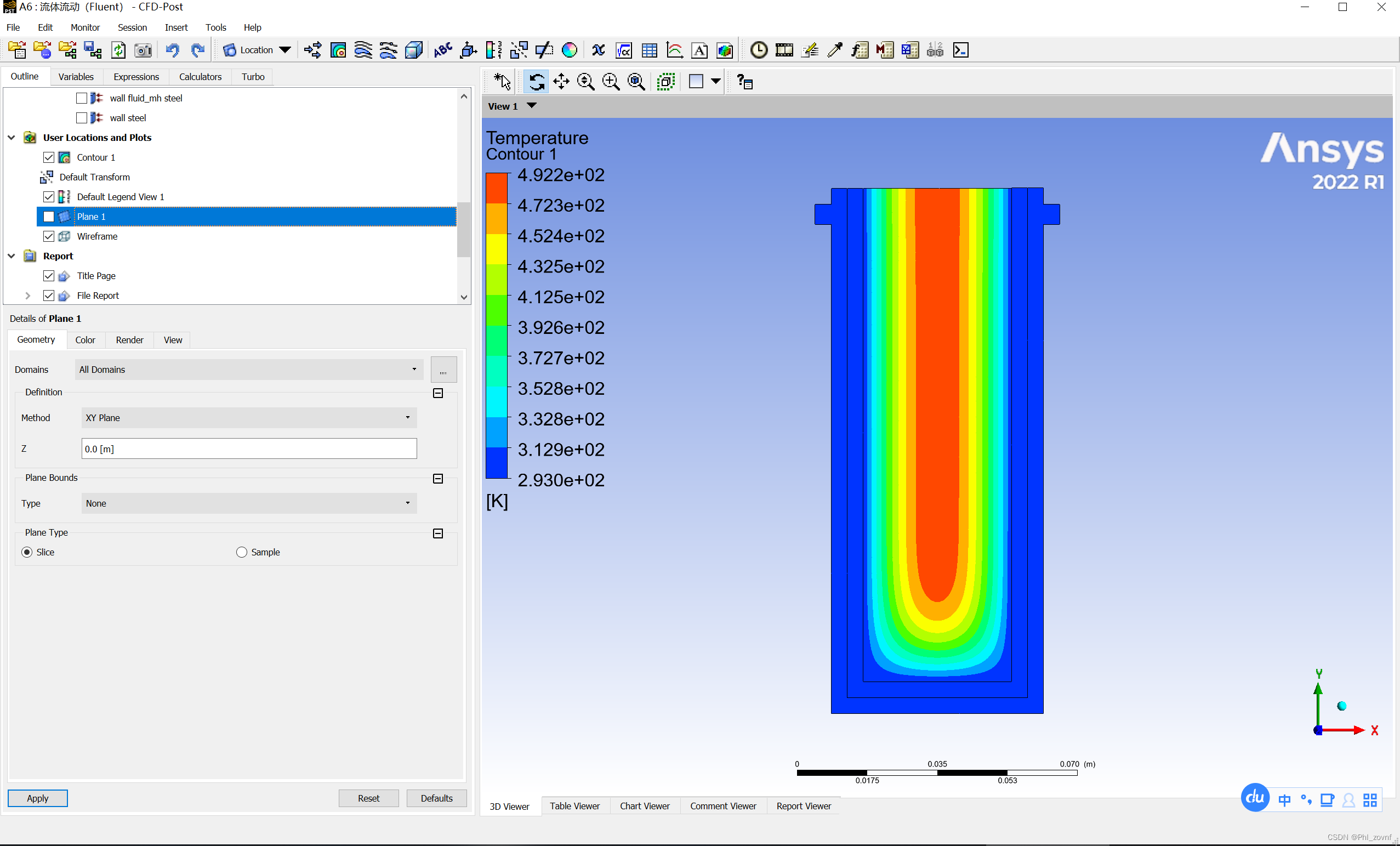
建立Plane1

建立Contour1,设置为temperature,设置有11个等温线 即可。

最后,欢迎感兴趣的朋友后台私信一起学习交流。
免责声明:本文系网络转载或改编,未找到原创作者,版权归原作者所有。如涉及版权,请联系删