这一篇文章我们讲一下如何用fluent进行计算流体停留时间,需要用到UDS,编程内容如下图所示,大家可以自行把这一段代码敲出来。

1. 启动软件;

2. 读入case和data。其实这个完全可以用自己的任意一个case&data,只要是计算完的带有流场结果的就可以。

注:计算空气龄之前流场是已经计算完毕的,就是说可以先把流场计算完成之后再单独计算自定义标量值。
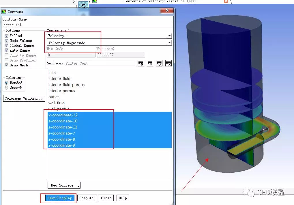
3. 首先看一下当前的case&data的速度分布或压力分布。右键点击result-graphics-contours选择new,勾选option选项下的filled以及draw mesh,弹出的对话框保持默认点击display显示网格,之后在云图的对话框选择显示速度大小以及各个截面。这里可以自行设置显示任意变量也可以跳过这一步不进行显示直接进行第4步;



4. 选择user defined-functions-compiled,弹出的对话框选择编好的C语言程序,之后点击build弹出的对话框点击ok,确保case&data文件和C文件在一个文件夹下,当TUI截面出现下图时表示创建成功,之后点击load进行加载。




5. 然后设置标量,点击user defined-scalars,设置标量个数为1点击OK。

6. 设置材料的扩散属性。点开材料属性面板之后在UDS diffusivity 选择user defined选择图示所示。点击ok之后点击change/create。

7. 设置源相。对cell zone下的计算域设置源相。勾选source term,点击user scalar0右侧的edit弹出的对话框这是个数为1,然后选择udf rt_source::libudf,如图所示。同样的方法对所有的流体区域进行设置。

8. 点开边界条件,设置入口inlet的UDS为0 。

9. 双击solution-controls,然后点击下方的equations在弹出的对话框只勾选user scalar0点击OK。即只求解自定义标量。

10. 点击calculate进行计算,一般只需几步就可以收敛。
11. 再次显示云图,显示变量为user defined scalars---scalar-0,如下图所示。变量即为停留时间,单位为s。


相关资源:fluent案例UDS_fluent_c_fluentuds_uds__fluentuds案例资源-CSDN...
免责声明:本文系网络转载或改编,未找到原创作者,版权归原作者所有。如涉及版权,请联系删