安装面制作参考:https://cloud.tencent.com/developer/article/1899172
1、创建一个 宏 项目、一个多线原理图项目,只能在宏项目中才可以创建3D宏

2、在电气元件的官网下载对应的. stp格式 的3D文件
按照型号命名,保存在对应的EPLAN的文件夹内
3、下载对应的图标放到对应的文件夹
4、创建3D宏 工具-生成宏-源自3D文件,选择刚刚下载的3D文件
在EPLAN的文件夹下会生成宏文件
将宏文件放到自己品牌的文件夹内
在宏项目中创建一个布局空间,注意这里必须填写宏名称和宏描述,否则后面生成宏的时候会一直报错
4、将3D宏插入布局空间 插入-窗口宏/符号宏

5、添加放置面 定义放置区域-选择元件的安装面

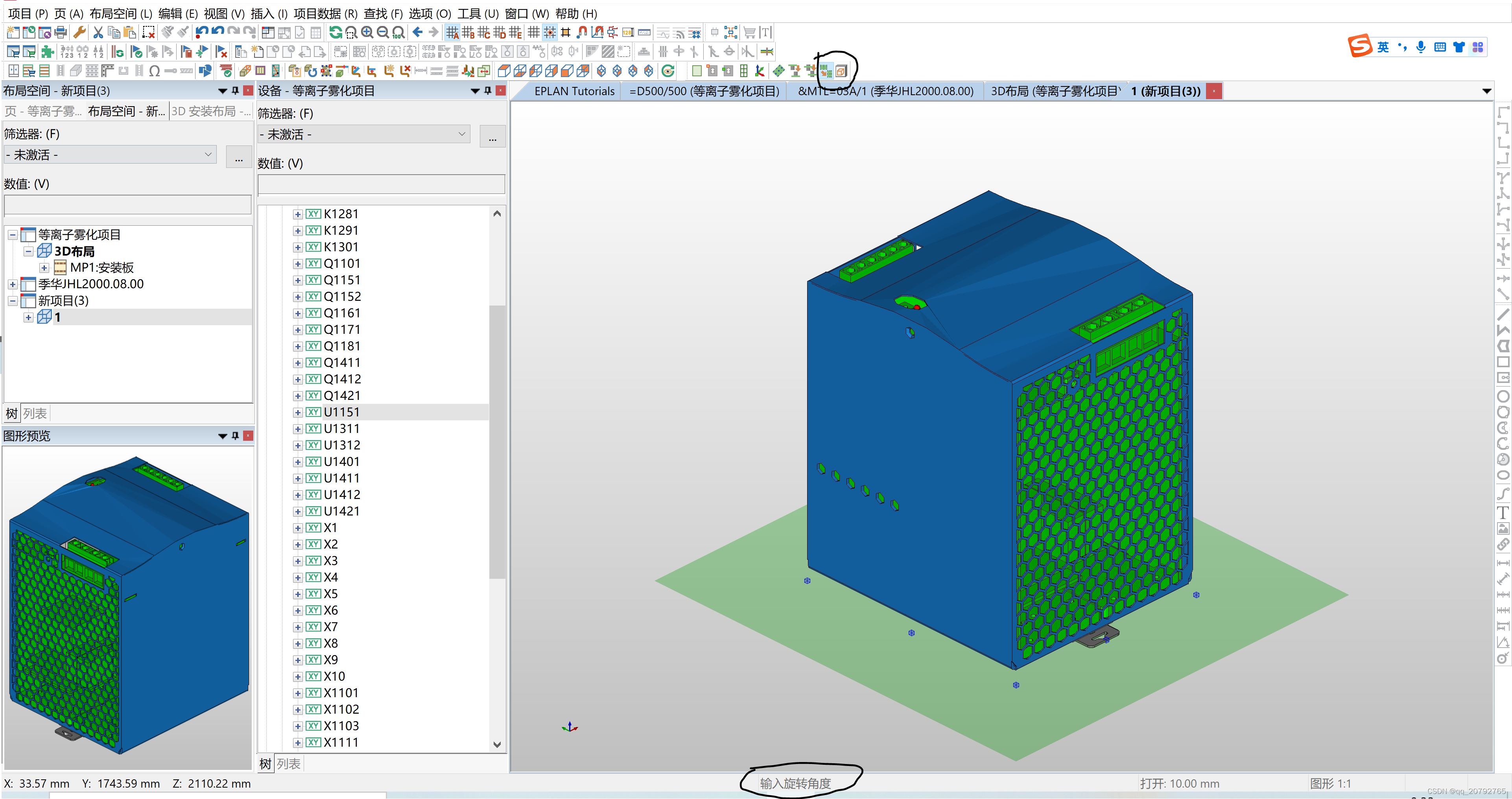
点击西南等轴视图,观察3D的位置是否正确,如果不正确,编辑->设备逻辑->放置区域->翻转、移动、旋转使它达到下图的要求,在点击后需要输入变化的角度或者位移

右击布局空间,选择属性,然后给宏描述和宏名称设定好,如果不设定会一直无法生成宏
6、直接生成不需要布线的宏:项目 数据 -宏-自动生成
在EPLAN的文件夹内又生成了新的宏,这个宏就可以直接用于3D安装布局,只是没有配置接线。
7、定义连接点:视图-连接点方向-定义连接点
按照电气元件的顺序设计连接点排列 样式 :通过位置改变连接点位置,通过向量改变方向

调整连接点位置和方向,通过新增连接点的方式再次打开设置界面(也可以通过选中连接点然后右击鼠标选择属性打开设置),修改Z位置和Y向量、Z向量
满足我们接线位置和方向,如果还不满足,继续上一步,修改位置和向量
生成连接排列样式:选中元件-鼠标右击-生成连接点排列样式
设置名称、描述-点击应用
8、生成宏:项目数据-宏-自动生成
在EPLAN的文件夹中自动创建了带连接定义的宏
9、创建部件:工具-部件-管理
修改一些相关属性,
选择图形宏和图片文件
修改部件连接排列样式属性

然后应用即可完成部件创建
11、在多线原理图中应用创建的布局
插入两个断路器、并在部件中选择刚刚创建的部件
先选中项目-项目数据-连接-编号-放置

修改连接定义:选择所有连接定义点-右击选择属性-符号数据/功能数据-编号/名称
逐个修改线材的属性,可以先不修改连接代号,后面我们一键生成

通过一键命名的方式给连接定义点命名:先选中项目-项目数据-连接-编号-命名
12、新建安装布局,布置安装板、线槽和导轨,打开设备导航器,将两个断路器拖到对应导轨的位置

自动布线:先点击安装板,ctr+A 选中所有布件-生成布线路径网络-布线(布局空间)

完毕!
如果想取消箭头的显示,视图-连接点方向
免责声明:本文系网络转载或改编,未找到原创作者,版权归原作者所有。如涉及版权,请联系删