采用EDA软件进行电路原理图设计
电脑、 Altium Designer软件、相关元器件
制作可变电阻元件
制作报警器芯片NV020C元件
制作PGA44封装
文件结构如下:

图表 1本次实验文件结构
可变电阻截图:

图表 2可变电阻截图
制作报警器芯片NV020C元件

图表 3报警器芯片NV020C元件
DIP20

图表 4 DIP20
PGA44

图表 5PGA44
管脚映射

图表 6DIP20管脚映射
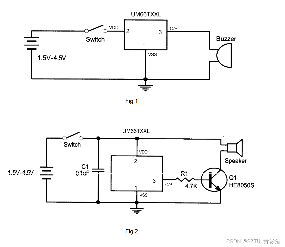
UM66T-05L

图表 7规格书

图表 8规格书
UM66T-XXL芯片1引脚为O/P端,主要为输出端,2引脚为VDD,主要为正电源输入,3引脚为VSS,主要为负电源输入。
常见工作电路图:

图表 9 UM66TXXL常见工作电路图
思考原理图封装和PCB封装引脚正确对应的意义
在实际生产中,原理图封装和PCB封装引脚正确对应是必要的。要选择合适的元器件,包括元件的封装。参数合适的情况下电路才能正常工作,封装也要考虑好,电路是不可能永远留在图纸上的,要焊到电路板上才拥有价值。原理图封装和PCB封装引脚正确对应的意义也就在这了。
搜索BGA,QFP,QFG,QFN封装,并简述其特点,并将其示意图/实物图截图。
BGA封装:
BGA一出现便成为 CPU 、南北桥等VLSI芯片的高密度、高性能、多功能及高I/O引脚封装的最佳选择。其特点有:
1.I/O引脚数虽然增多,但引脚间距远大于QFP,从而提高了组装成品率;
2.虽然它的功耗增加,但BGA能用可控塌陷芯片法焊接,简称C4焊接,从而可以改善它的电热性能;
3.厚度比QFP减少1/2以上,重量减轻3/4以上;
4.寄生参数减小,信号传输延迟小,使用频率大大提高;
5.组装可用共面焊接,可靠性高;
6.BGA封装仍与QFP、PGA一样,占用基板面积过大;

图表 10 BGA封装图
QFP封装:
1.适用于SMD表面安装技术在PCB电路板上安装布线。
2.适合高频使用。
3.操作方便,可靠性高。
4.芯片面积与封装面积之间的比值较小。

图表 11 QFP封装图
QFJ封装:
QFJ(quad flat J-leaded package )四侧J 形引脚扁平封装,表面贴装封装之一。引脚从封装四个侧面引出,向下呈J 字形 。塑料QFJ 多数情况称为PLCC(见PLCC),用于微机、门陈列、 DRAM 、ASSP、OTP 等电路。引脚数从18 至84。

图表 12 QFJ封装图
QFN封装:
QFN是一种无引脚封装,呈正方形或矩形,封装底部中央位置有一个大面积裸露焊盘用来导热,围绕大焊盘的封装外围四周有实现电气连结的导电焊盘。由于QFN封装不像传统的SOIC与TSOP封装那样具有鸥翼状引线,内部引脚与焊盘之间的导电路径短,自感系数以及封装体内布线电阻很低,所以它能提供卓越的电性能。此外,它还通过外露的引线框架焊盘提供了出色的散热性能,该焊盘具有直接散热 通道 ,用于释放封装内的热量。通常将散热焊盘直接焊接在电路板上,并且PCB中的散热过孔有助于将多余的功耗扩散到铜接地板中,从而吸收多余的热量。

图表 13 QFN封装图
实验总结
本次实验我掌握了原理图封装的绘制操作、掌握了原理图封装和PCB封装的联系、掌握了PCB封装的绘制、探索了逻辑元件的选择。
通过这次实验我深刻体会到画好一块PCB板不是一件容易的小事,而是需要考虑各种情况所会造成的各种因素。
同时我还比较了BGA、QFP、QFJ、QFN封装的特点,在今后的学习生活中更能很好的选择各种适合的封装。
免责声明:本文系网络转载或改编,未找到原创作者,版权归原作者所有。如涉及版权,请联系删