1.1 前言
CADWorx 是美国Intergraph公司(现已被瑞典HEXAGON PPM收购)研发的基于AutoCAD平台的完全兼容 AutoCAD命令 的3D工厂设计软件(摘自百度百科)。
自己接触CADWorx已经有三年多的时间,其实有很长时间对软件的认识仅仅停留在基础操作,感谢那个让我吐槽了无数次的 项目 ,一个时间跨度超过我的想象,不断的delay、review、rebuild以致于我必须用意志力去战胜抑郁的project,终于帮助我深入学习了软件,更让我对配管(或者称为三维设计也好),甚至于碰瓷一下热点“ Digital Twin ”概念,有了更深刻的认识。
对于是否动笔我犹豫了很久,毕竟这是一个生存于巨人Smart 3D和 AVEVA 阴影之下的小众软件,一个我发现网上资料常常停留在2013年左右的software。最终我说服了自己:做一件事需要总结。
1.2 三维设计的流程
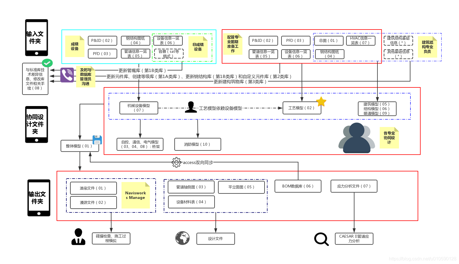
下图是一个基于CADWorx软件的单个工程三维设计流程:

从图中可以看到,整个设计流程采用了三层级的主架构,与后面章节所讨论的根文件下的三个子文件夹相对应。该流程依据设计过程中数据流的处理方式分成三个阶段:
- 数据的收集 ,包括机械设备、工艺、总图和建筑结构等上游专业提供的各类资料,在此基础上配管专业与其他专业的三维设计人员应根据收集到的资料查漏补缺,更新管嘴库(第1B类库);更新元件库、创建等级库(第1A类库)、更新钢结构库(第1B类库)和自定义元件库(第2类库);更新建构筑物库(第3类库)。后面章节将详细介绍库的创建、分类及维护。需要指出的是目前油气田地面建设提倡“五化”建设,即采用模块化橇装设备,这类设备的三维设计其实更类似于小型站场的设计流程,在成橇设计中更依赖于协同办公。数据收集层级的内容可以归为“输入文件夹”,并根据不同专业划分子文件夹。
- 协同设计,在完成基础资料收集、分析后,各专业可以开始进行协同办公,可根据项目的规模(建模的工作量与深度要求)建立基于服务器的局内网协同设计(共享工作盘),或者分布式设计(利用个人笔记本电脑),不管采用何种方式,都需要规范参照模型的接入点坐标信息,这部分内容详见下章节。在这个阶段,机械专业应首先提交机械设备模型(包括成橇和非成橇设备);配管专业再根据总图、工艺P&ID、PFD等图纸,以及设备模型完成管道、管支吊架、钢结构等模型;建筑通等专业根据自身软件(Revit、Civil等)完成建筑模型;最后自控、通信、电气和消防专业根据已建成的工艺和建筑模型完成各自专业的三维设计。协同办公还可以利用其它协同办公软件,加强各专业的沟通与本专业间的校审工作。协同办公层级的内容可以归为“协同设计文件夹”,并根据不同专业划分子文件夹。
- 设计成果的输出,完成整体模型后,配管等专业人员还应利用navisworks等软件完成模型的渲染和漫游,以方便自身碰撞检查、院内校审和业主及评审专家组的审查,并与建设项目部完成大型设备吊装、施工过程模拟,对项目的具体运行提供强有力的支撑。完成业主及专家审查后配管专业可生成管道轴测图、平立面图和设备材料表等设计成果。需要对管道及管支吊架进行应力分析的项目还应配合应力分析团队完善管支吊架粘弹性模型选择,和输出应力分析源模型。需要指出的是对于大型项目的控制,还可以利用BOM数据库链接对物料表进行双向修改。设计成果输出层级的内容可以归为“协同设计文件夹”,并根据不同专业划分子文件夹。
免责声明:本文系网络转载或改编,未找到原创作者,版权归原作者所有。如涉及版权,请联系删