绘制原理图的时候,有时 图纸 太小会影响器件摆放,太大会影响观看美感和打印阅看,这时就需要我们调整原理图的大小。


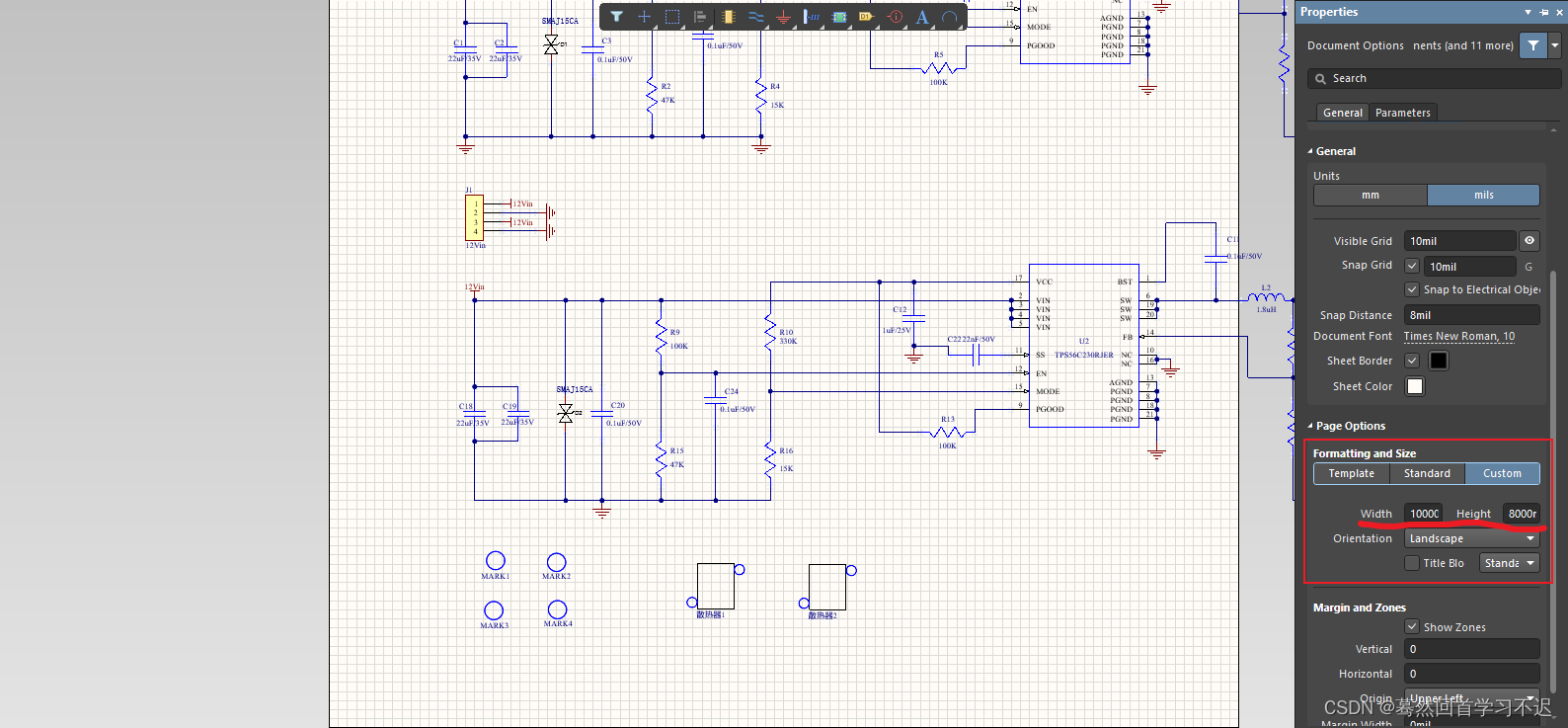
在sheett size 图纸大小里选择一个能够放的下你的原理图又不很空的大小。(通常选A3/A4)
或者你也可以选择Custom自己调整大小,新手不建议,A3/A4常规就可以了。



本质上都是调出来properties界面进行页面设置,所以直接双击最为方便。
在properties这里面还有栅格设置,红线第一个是栅格尺寸,第二个是边框颜色(我这个图刚改了红色,可以和上一个图进行对比),第三个是图纸背景颜色。都可以进行个性化设置。

好了,这样就调整好了图纸,可以更好的画原理图了!
免责声明:本文系网络转载或改编,未找到原创作者,版权归原作者所有。如涉及版权,请联系删