将Solidworks中建好的模型转为 x_t格式 文件,然后在导入软件ABAQUS中有时会遇到一种情况:明明是一个零件,却分离成了好几个parts,这在给零件赋材料属性和划分网格时比较麻烦,需要一个一个操作。如果能将这两个单独零件结合成一个零件就好了…
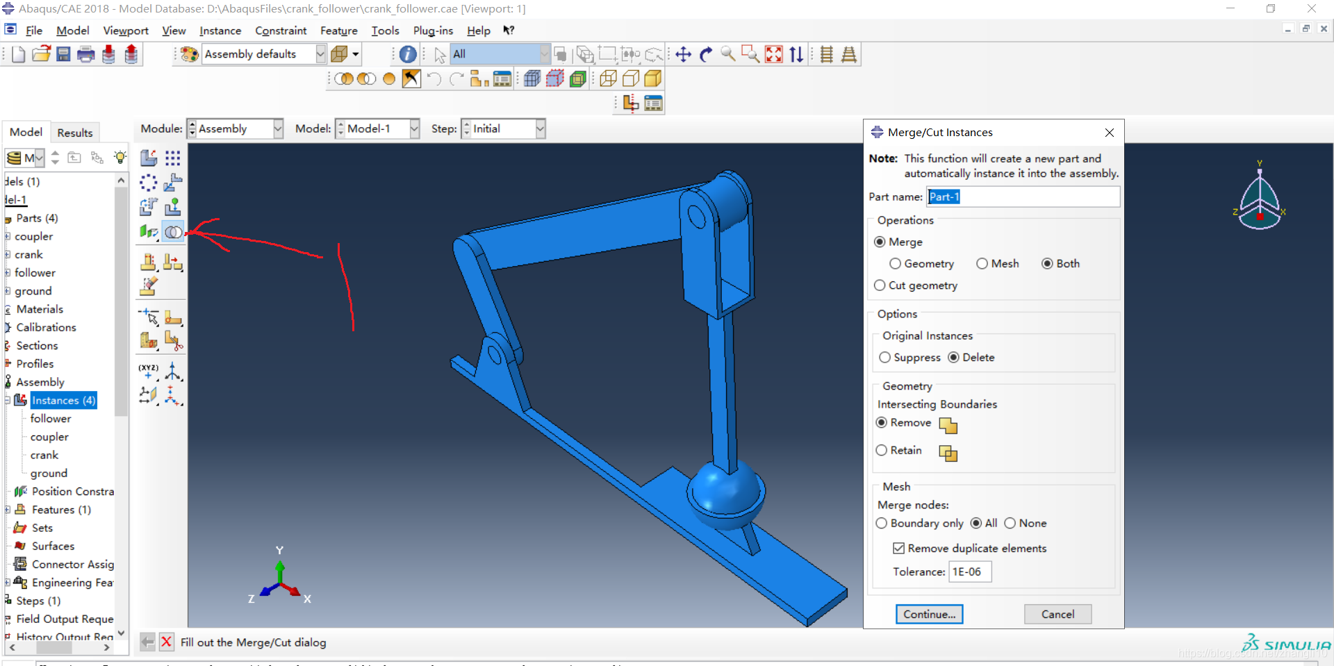
在Assembly模块中选中Merge/cut instances,然后选中需要结合的零件。在左侧状态栏 part 一项中会看到生成的新零件,可以把之前的分开的零件删掉。这样就解决了。


免责声明:本文系网络转载或改编,未找到原创作者,版权归原作者所有。如涉及版权,请联系删