有限元基础-第7课(悬臂梁问题)-2022年_哔哩哔哩_bilibili


Abaqus 2022
通过线形式建模
1.打开部件的模块,创建一个零件。Name:自定义命名;Modeling Space:梁的空间选择3D; Type :类型选择变形体Deformable;Base Feature中的Shape:选择线Wire;Approximate size:大致的模型尺寸根据题目设为5 (注:Abaqus没有单位系统,所有涉及单位的需要自定义,本次按照国际单位进行输入,长度基本单位为m,梁的总长度为2m,所以设置的大致尺寸为5)。

2.创建线条,输入线条起点,终点(最好通过数值输入,避免自己在网格上选点造成误差)。点击完成。



3.将Module,下拉为Property,编辑材质,点击General,选择Density,填入7850。

4. 在 Edit Material 窗口,点击Mechanical—>Elasticity—>Elastic,填入弹性模量2e11与泊松比0.3。然后点击OK。

5.点击创建节面Create Section,选择梁Beam,点击继续Continue…。

6.创建梁的轮廓,点击创建梁轮廓图标Create Beam profile,选择字母 "I"形,点击继续Continue…。

7.根据实例数据,进行填写。(注:填写时仍以国际单位制的形式填写,字母与实例字母没有对应关系。)填写完成,点击OK。
I:是底部下边到中性轴的距离,(当梁是上下对称,等于梁高的1/2)
h:梁高。 b1、b2:下上翼缘宽度。 t1、t2:下上翼缘厚度。t3:腹板厚度。

8.点击OK。

9.为线赋予节面,点击Create Section,选中线(线变红),点击鼠标中键,点击OK。(因为就一条线,直接点击OK即可。)

10.为梁赋予方向,点击创建梁方向,选中线条,点击鼠标中键,输入n1向量确定方向,这里直接默认(0,0,-1)即可。

11.回车,点击OK。

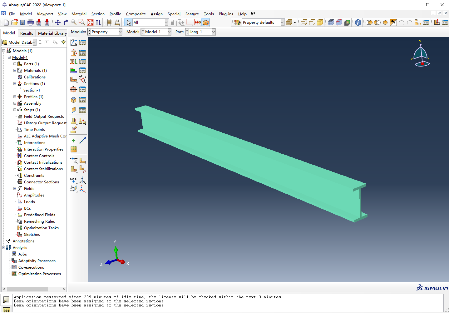
12.可视化梁:点击View—>Part Display Options。勾选Render beam profiles,点击OK。


13.组装:在Module选择Assembly,点击Create Instance,点击OK即可。

14.分析步:在Module选择Step,点击Create Step,我们只进行静态分析,直接默认选择 Static ,General,点击Continue…。点击OK。


15.相互作用(忽略):在Module选择Interaction,由于相互作用是两个及以上部件才有的联系,这里只有一个部件,所以不考虑。

16.载荷:首先定义集中力,在Module选择Load,点击Create Load,选择集中力Concentrated force,点击Continue…。

17.把力作用在远端点,点击Done。

18.把力设置为沿y轴负方向,大小为10000N,点击OK。

19.设置固定端:点击Create Boundary Condition。默认下,点击Continue…。

20.选中端点,点击鼠标中键确定,勾选所有自由度,点击OK。

21.划分网格:在Module选择Mesh,点击Part,点击Seed Part,将种子间距设置为0.2(梁的长度为2m),点击OK。

22.点击Mesh Part,点击下面的Yes。
这是通过隐藏梁的渲染,显示Mesh的节点与单元后的结果。(具体通过View中的Part Display Options进行设置)
23.在Module选择Job,点击Create Job,进行自命名后,点击Continue…。

点击OK。

24.点击Job Manager,点击 Submit ,就开始计算了。

25.点击Monitor可以监视计算过程。

26.点击Results,可以得到计算结果。

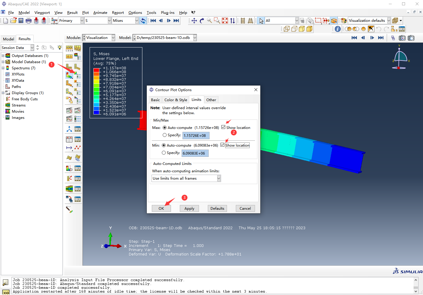
27.渲染梁的轮廓:点击View—>ODB Display Options,勾选Render beam profiles,点击OK。

28.调节帧率,点击Animation Options,滑动Frame Rate 的滑轮进行调节,点击OK。

29点击Plot Contours on Deformed Shape,点击动画播放,效果如下Gif图。

GIF

也可以显示数据大小标签。

30.通过修改上面的下拉列表参数,可以查看挠度(该实例挠度为Y轴方向,所以选择U2)。最大挠度为11.18mm。

也可以通过修改,显示其他数据结果。
其中各字母含义:
U-displacement-位移
S-von-mises-应力
RF-支反力
CF-集中力
E-应变
UR-转角
免责声明:本文系网络转载或改编,未找到原创作者,版权归原作者所有。如涉及版权,请联系删