问题描述:利用fluent计算翼型, 提取 翼型压力分布系数时,得到的压力分布排列顺序混乱无规则,本文以计算超临界翼型RAE2822为例提取压力系数分布。
按下图输出翼型的压力分布:
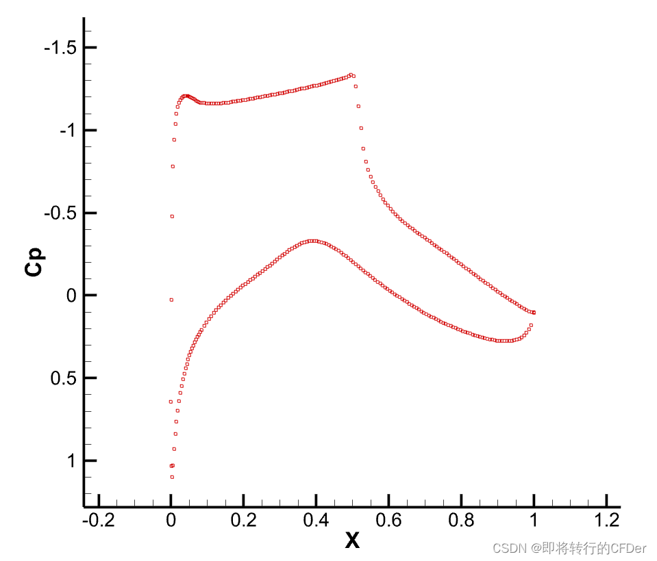
则可得到翼型的压力系数分布如下图:

但由于与 实验 对比时,实验数据用散点图、验证结果通常使用线性图,由于输出 数据 排列无序,若直接画线性图,图像无序混乱。

利用如下pyhton 代码 ,按照压力系数变化的梯度对其进行排列。
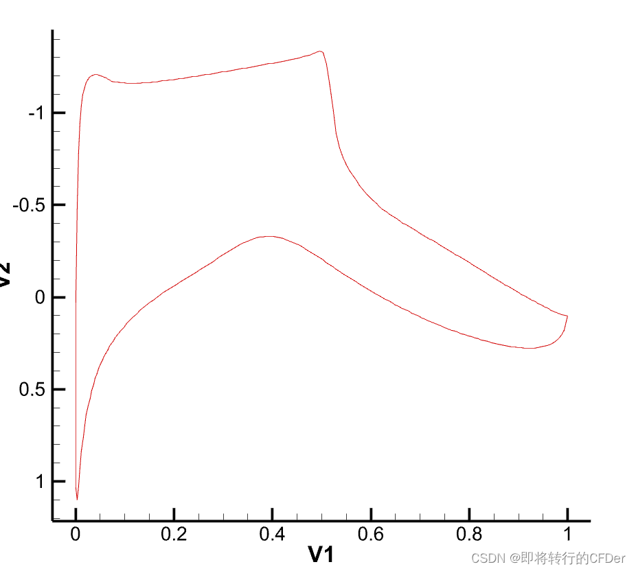
def cp_sort(cp): indicates_x=np.argsort(-cp.iloc[:,1]) cp=cp.T[indicates_x].T cp = cp.reset_index(drop = True)#重新索引 [m,n]=cp.shape num=m-1 x=cp.iloc[:,1] cpp=cp.iloc[:,3] x_up=[] cp_up=[] x_down=[] cp_down=[] x_up.append(x[0]) cp_up.append(cpp[0]) for i in range(1,num) : if (cpp[i]-cpp[i-1])/abs(cpp[i]) < -0.25 : x_up.append(x[i]) cp_up.append(cpp[i]) elif abs(x[i]!=x[i-1]): x_down.append(x[i]) cp_down.append(cpp[i]) x_down=x_down[::-1] cp_down=cp_down[::-1] x_down[-1]=x[0] cp_down[-1]=cpp[0] X=x_up+x_down CP=cp_up+cp_down X=np.array(X) CP=np.array(CP) data=np.column_stack((X,CP)) return data对其重新排序后,可得到压力分布图像如下:

不同翼型得到的压力分布有所不同,所以根据其 梯度 变化 来进行排序的方法鲁棒性可能不高,仅提供自己进行排序的一种方法,具体操作可根据具体压力分布来进行调整。
免责声明:本文系网络转载或改编,未找到原创作者,版权归原作者所有。如涉及版权,请联系删