近期工作关系用到Matlab做聚类分析。所谓聚类分析,其目的在于将研究的数据样本划分为不同类别。Matlab的统计工具箱提供了相应的分析工具。相关概念在网上可以找到不少资料,这里推荐两个博客供大家参考。
pluskid的漫谈 Clustering 系列: http://blog.pluskid.org/?page_id=78
赵扶风的层次聚类:http://hi.baidu.com/neuxxm01/item/6337bdb3b7f26c74254b0991
两个博客多倾向于 聚类算法 的分析,因为聚类分析可划归为计算机人工智能领域里面无监督的学习。这里不打算就算法进行深入,需要的读者可去咨询上面两位牛人。个人觉得漫谈系列讲解较通俗易懂,赵扶风的可当做进阶。
本文中的例子较接近pluskid的漫谈系列。Matlab本身带有Cluster分析的例子。该例子也是经典的聚类分析案例——对IRIS数据聚类分析。可在Mathworks的主页找到相关资料,地址:
Matlab的Cluster 分析工具 :http://www.mathworks.cn/cn/help/stats/cluster-analysis.html
本文重点是展示如何用Matlab来进行聚类分析。如果有需要解答的问题请留言,笔者会尽其所能地回答。
分别运用分层聚类、K均值聚类以及高斯混合模型来进行分析,然后比较三者的结果
| % 使用高斯分布(正态分布) % 随机生成3个中心以及标准差 s = rng(5,'v5normal'); mu = round((rand(3,2)-0.5)*19)+1; sigma = round(rand(3,2)*40)/10+1; X = [mvnrnd(mu(1,:),sigma(1,:),200); ... mvnrnd(mu(2,:),sigma(2,:),300); ... mvnrnd(mu(3,:),sigma(3,:),400)]; % 作图 P1 = figure;clf; scatter(X(:,1),X(:,2),10,'ro'); title('研究样本散点分布图') ![]() |
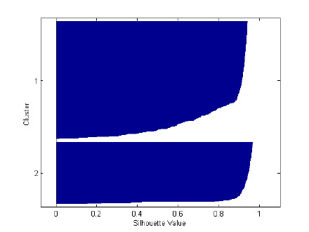
| % 距离用传统欧式距离,分成两类 [cidx2,cmeans2,sumd2,D2] = kmeans(X,2,'dist','sqEuclidean'); P2 = figure;clf; [silh2,h2] = silhouette(X,cidx2,'sqeuclidean'); |
从轮廓图上面看,第二类结果比较好,但是第一类有部分数据表现不佳。有相当部分的点落在0.8以下。
| eucD = pdist(X,'euclidean'); clustTreeEuc = linkage(eucD,'average'); cophenet(clustTreeEuc,eucD); P3 = figure;clf; [h,nodes] = dendrogram(clustTreeEuc,20); set(gca,'TickDir','out','TickLength',[.002 0],'XTickLabel',[]); |
可以选择dendrogram显示的结点数目,这里选择20 。结果显示可能可以分成三类
改为分成三类
| [cidx3,cmeans3,sumd3,D3] = kmeans(X,3,'dist','sqEuclidean'); P4 = figure;clf; [silh3,h3] = silhouette(X,cidx3,'sqeuclidean'); |
图上看,比前面的结果略有改善。
| P5 = figure;clf ptsymb = {'bo','ro','go',',mo','c+'}; MarkFace = {[0 0 1],[.8 0 0],[0 .5 0]}; hold on for i =1:3 clust = find(cidx3 == i); plot(X(clust,1),X(clust,2),ptsymb{i},'MarkerSize',3,'MarkerFace',MarkFace{i},'MarkerEdgeColor','black'); plot(cmeans3(i,1),cmeans3(i,2),ptsymb{i},'MarkerSize',10,'MarkerFace',MarkFace{i}); end hold off ![]() |
分别用分布图、热能图和概率图展示结果 等高线
| % 概率图 P9 = figure;clf [~,order] = sort(P(:,1)); plot(1:size(X,1),P(order,1),'r-',1:size(X,1),P(order,2),'b-',1:size(X,1),P(order,3),'y-'); legend({'Cluster 1 Score' 'Cluster 2 Score' 'Cluster 3 Score'},'location','NW'); ylabel('Cluster Membership Score'); xlabel('Point Ranking'); |
高斯混合模型法的最大好处是给出分类好坏的标准
| AIC = zeros(1,4); NlogL = AIC; GM = cell(1,4); for k = 1:4 GM{k} = gmdistribution.fit(X,k); AIC(k)= GM{k}.AIC; NlogL(k) = GM{k}.NlogL; end [minAIC,numComponents] = min(AIC); |
按AIC准则给出的最优分类数为: 3 对应的AIC值为: 8647.63(1)pluskid指出K均值算法的初值对结果很重要,但是在运行时还没有发现类似的结果。也许Mathworks对该算法进行过优化。有时间会仔细研究下代码,将结果放上来。
免责声明:本文系网络转载或改编,未找到原创作者,版权归原作者所有。如涉及版权,请联系删