转自:http://bbs.21dianyuan.com/thread-233723-1-1.html
1.1.4 驱动线路(死区控制、隔离变压器)
A.互补驱动(带死区控制)
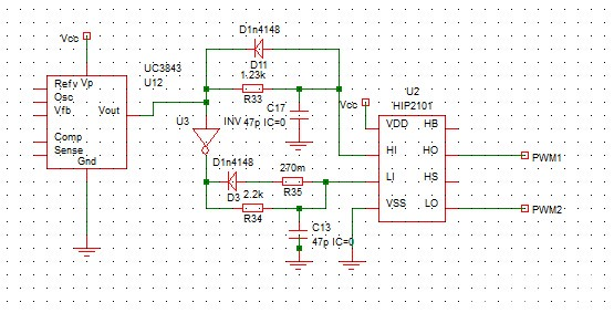
实现方式,UC3843的PWM输出用逻辑非门芯片取反,然后利用RCD做死区,经驱动IC HIP2101(仿真软件自带驱动芯片模型),得到两路带死区的互补驱动信号PWM1和PWM2,如下图所示:
该电路可用来做同步Buck,同步Boost,以及forward同步整流、flyback同步整流、有源嵌位驱动、不对称半桥及其同步整流的驱动信号。
B.变压器 驱动
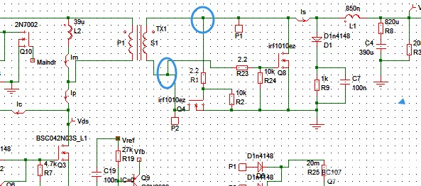
按照一般的驱动IC+隔离变压器的思路,用软件自带的HIP2101(或者两只NPN、PNP对管构成的图腾柱)+1:1:1变压器(线圈电感取300uH~2mH之间均可):
仿真,就是要尽可能地重现实际电路的工作状况,进一步,可以给隔离变压器加上漏感、DCR等参数,该驱动线路可用于驱动LLC,移相全桥,Boost同步整流管,Buck等浮地的开关管。
1.1.5 误差放大器(Type III) 在下面出现的仿真电路中,用到的所有误差放大器均为Type III(兼容Type I,Type II):
1.1.7 软启动控制
参照模块电源软启动电路的常规做法,所有仿真的软启动控制均采用初级软起+次级软起的方式进行控制(软启动的控制方法有很多,有机会单独讨论)。
大致阐述一下基本原理:以UC3843为例(其他的控制IC原理大同小异),系统上电后,由于能量还没有传到副边,此时首先由原边控制软启动,即comp引脚电压缓慢上升(芯片自带或者外加控制线路实现该功能),对应的PWM占空比从小到大慢慢展开,在很短的时间内(ms级)副边的辅助电源电压首先建立,此时运放、光耦开始工作,原边软起线路的使命完成,副边软启动线路开始起作用,TLV431基准电压与副边辅助源电压几乎同时建立,而后该电压通过一个RC(时间常数灵活可调)连接到误差放大运放的同相端。同相端的时域波形如上图绿色线所示,在环路参数合理的条件下,反相端的波形会跟随同相端的波形(如上图所示),而输出电压与反相端波形成正比,于是就实现了软启动。
1.2拓扑控制(均为闭环控制)
1.2.1 有源钳位正激及其同步整流控制(2015.11.20)
我接触过的有源嵌位正激,其钳位方式大致有两类,分别是N管钳位和P管钳位(又叫做高端钳位和低端钳位):
先看低端钳位:
A.拓扑----实际电路怎么搭,在simplis中就怎么画。(当然了,所有的电源在设计之初都要经过一番仔细的计算,主要计算的项目包括:磁元件、功率器件应力、损耗分析等,算完之后就可以在仿真软件正设定对应的参数了。正常情况下,仿真与计算的结果是大差不差的,如果偏差比较离谱,那说明您的仿真、计算,必有一个是错的)
仿真的第二个工程应用价值:在产品开发的初期concept阶段,可以与MathCAD的计算结果交互验证。
B.控制时序----只要电路拓扑中的MOS管超过两个(并联的不算),就得考虑时序问题。通常,MOS导通的时序包括对称、互补等,总结一句话就是死区控制。对于P管钳位的有缘钳位正激,先看钳位管与主管的控制时序:
P管GS为负压时导通,所以要用如上图所示的Cc和二极管处理一下,原理很简单,当Out2为高电平时,P管关断,反之则导通。(其实无论N管钳位还是P管钳位,钳位管与主管都是互补带死区导通的关系)。
我们的关注点是如何产生两个PWM信号,使得OUT2先于OUT1出高电平,而又滞后于OUT1出低电平,很简单:
C.同步整流控制方式,Active Clamp Forward同步整流的控制方式非常多,在专利检索网站搜一下forward synchronization关键词,不会少于10个同步整流控制方面的专利,但没有哪种同步整流的控制方式是完美的,成本、性能、可靠性等因素的折中,当然,实际产品开发中可能还需要考虑专利规避的问题,这都是后话了。在这里,只聊两种没有专利壁垒的同步整流的控制方式,一种是最简单的自驱,另一种是基于死区控制的外驱动。
最简单的自驱动同步整流方式:(优缺点网上一搜一大把,略)
基于死区控制的同步整流方式(如果排除成本的因素,这种方式几乎可以应用于所有的PWM类变换器的同步整流,如非隔离的Buck、Boost、cuk、sepic,隔离的forward、flyback、半桥、全桥、PSFB等,至于谐振类变换器的同步整流方式,有点难搞,我亦没有专门研究过)。原理同样也很简单,即在4楼1.1.4节的死区电路后面再加一个隔离变压器驱动同步整流管,或者在该死区电路的前面加一个高速数字信号隔离器即可。
D.峰值电流模式(先讨论电流模式,电压模式以后有空再说)----主要涉及一个电流采样的问题,常规的做法大致有两种:一种是在主MOS的S对地加采样电阻(若遇见大电流场合,需要用很小的采样电阻,然后加一级运放放大,但这种方式对运放有着十分苛刻的要求),此时GS尖峰电流会引入进来,需要做好吸收;另一种是用电流互感器(若遇到大电流场合,互感器也是个麻烦事儿,可能需要定制)。
E.主控IC---一个良好的设计,不应该对器件有过高的要求,simplis中提供的IC模型只有几个,但都很经典,用UC3843好了(本帖后面用到的所有PWM类变换器的仿真,几乎都是在该芯片基础上搭起来的)。
效果:
Transient分析:
环路稳定性分析:
免责声明:本文系网络转载或改编,未找到原创作者,版权归原作者所有。如涉及版权,请联系删