打开Ansys workbench,创建一个动态 热力学 仿真任务

点击Engineering Data来配置材料

进入Engineering Data页面就可以配置材料了,默认材料是结构钢
右键空白地方可以选择一些已有的材料 数据





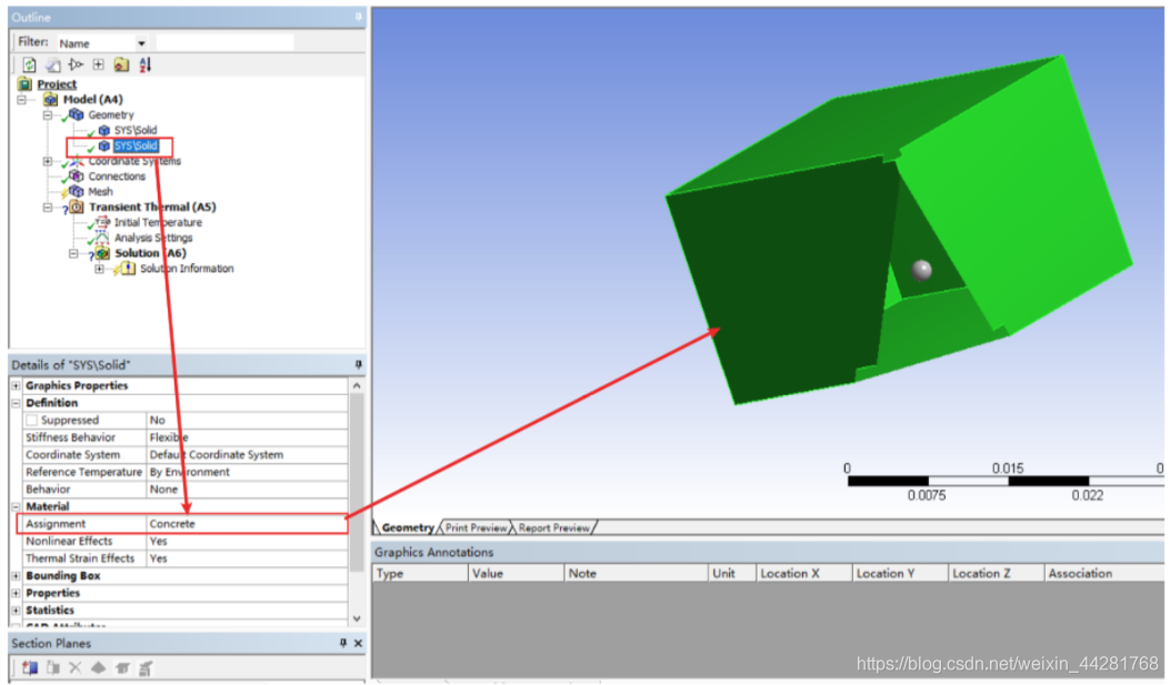
制作一个水泥盒子,中间放置一个小球
在Geometry下为各个几何结构赋予不同的材料特性:


点击Mesh自动划分网格,划分好后Mesh被打上了✓

设置初始条件

仿真步长设置,我这里设置成30步

设置一些温度和热交换的条件

外部不考虑任何换热,内部各面之间通过辐射换热

选择观测位置,设置想要观测的量

点击solve开始计算

仿真结束,看看结果:

可以看到 温度变化 的趋势如上图所示,由于上盖的水泥板太厚了,温度上升的会比其他面慢很多。而里面的钢球,可能是因为仿真条件设置有问题,并没有与盒子产生热交换?(是因为中间还要放一个几何模型代表空气么?)温度一直都没有变化,下次得看看怎么设置才是对的。
免责声明:本文系网络转载或改编,未找到原创作者,版权归原作者所有。如涉及版权,请联系删