软件简介
ANSYS Workbench 是ANSYS软件中一个集成化的仿真模块,相比于经典界面Ansys Mechanical( APDL ),Workbench对于工程问题的分析更加简洁,在接触、约束、荷载、网格划分等前处理方面逐渐智能化,后处理功能也十分强大,界面操作更加友好,适合有限元仿真入门。
有限元分析与有限单元法的区别和联系
有限元分析是面向工程问题的一种解决方法和过程,原理基于各种力学和物理学,而有限单元法(FEM,Finite Element Method)是有限元分析的数学 算法 基础。

分析操作流程

上述分析操作流程只是有限元分析中的一步,在实际实践中,需要一遍遍迭代上述步骤来找到符合 精度 和要求的结果。
问题描述:带孔矩形板一侧面均布 110000 N 110000\mathrm{N} 110000N载荷,另一侧固定,利用WORKBENCH求解矩形板的应力、应变和位移,并对分析结果进行解释。
材料:Structure Steel(结构钢)
屈服强度: 250 M P a 250\mathrm{MPa} 250MPa
软件只是工具,使用软件是一个操作过程,相关的模型建立、基础设定和分析应该提前完成。

用户主界面

材料库界面
DM界面(三维模型)

分析界面
00 创建项目
从Analysis Systems中选择Static Structural进行静态结构分析。

01 导入几何模型

[注]:在用ANSYS进行有限元分析时,几何模型通常由外部导入,但是建模的软件和生成的文件格式众多,为了方便导入和查找,将导入模型格式设置为所有格式。
02 网格划分

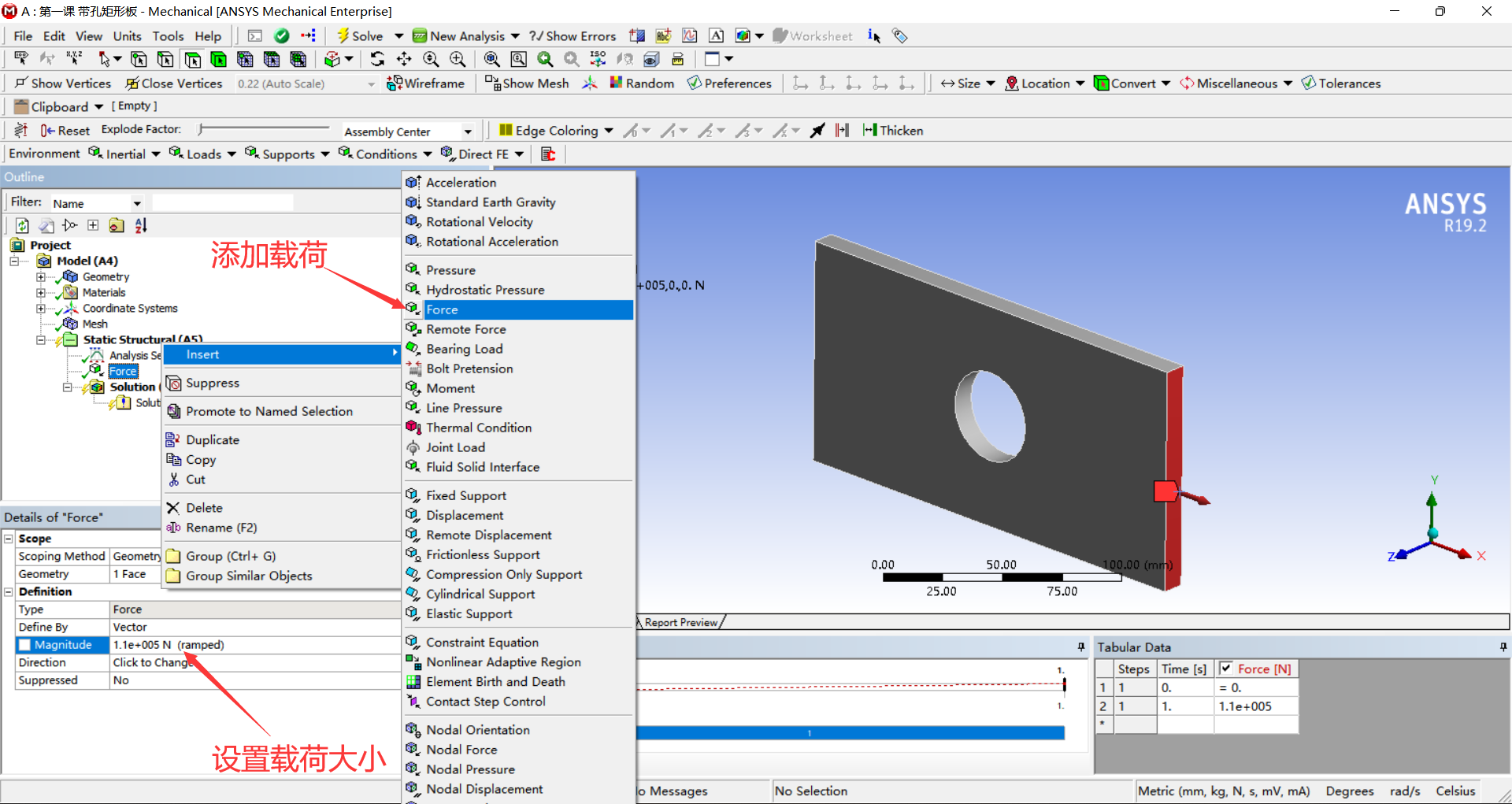
03 添加约束和载荷
左键选择Force,然后左键选择模型加载面,点击左下角Apply进行添加,最后进行载荷大小设置,约束添加 类 似。

04 计算求解

01 总变形(Total Deformation)

02 等效应变(Equivalent Strain)
等效应力/应变又称冯米斯(von-Mises)等效应力/应变。得到等效弹性应变(Equivalent Elastic Strain)
03 等效应力(Equivalent Stress)
01 变形比例缩放
自动比例缩放会使得“视觉比例”夸大,影响直观分析,故将默认的自动比例改为
免责声明:本文系网络转载或改编,未找到原创作者,版权归原作者所有。如涉及版权,请联系删