一、实验目的
1、加深对于普通仪表放大器的理解,同时也由此延伸到其它的放大器的理解;
2、学习、锻炼对于电子设计软件Altium Designer的运用——包含一个芯片的原理图、PCB设计、封装的添加,及整体电路板的原理图、PCB设计;
3、学习电子元器件的选择与替代。
二、实验器材
笔记本电脑、Altium Designer 19.0.4软件
三、实验内容
采用AD8232生物电前置放大器芯片进行电路设计,包括电路设计、原理图、PCB板制作等。
四、实验原理
1、AD8232芯片:

概述:
AD8232是一款用于ECG及其他生物电测量应用的集成信号调理模块。该器件设计用于在具有运动或远程电极放置产生的噪声的情况下提取、放大及过滤微弱的生物电信号。该设计使得超低功耗模数转换器(ADC)或嵌入式微控制器能够轻松地采集输出信号。
AD8232采用双极点高通滤波器来消除运动伪像和电极半电池电位。该滤波器与仪表放大器结构紧密耦合,可实现单级高增益及高通滤波,从而节约了空间和成本。AD8232采用一个无使用约束运算放大器来创建一个三极点低通滤波器,消除了额外的噪声。用户可以通过选择所有滤波器的截止频率来满足不同类型应用的需要。为了提高系统线路频率和其他不良干扰的共模抑制性能,AD8232内置一个放大器,用于右侧驱动(RLD)等受驱导联应用。
AD8232包含一项快速恢复功能,可以减少高通滤波器原本较长的建立长尾现象。如果放大器轨电压发生信号突变(如导联脱离情况),AD8232将自动调节为更高的滤波器截止状态。该功能让AD8232可以实现快速恢复,因而在导联连接至测量对象的电极之后能够尽快取得有效的测量值。
AD8232采用4 mm x 4 mm、20引脚LFCSP封装。额定温度范围为0°C至70℃,能在-40℃至+85℃的范围内工作。




2、原理图库绘制(摘自CSDN《AD19快速制作多管脚元件符号》):
Altium Designer 19的原理图库建立时可以使用其辅助工具快速建立,特别适合集成IC等元件的建立,如一个芯片有几十个乃至几百个管脚。具体操作步骤如下:
(1)在原理图库编辑界面下,执行菜单栏中“工具”→“新器件”命令,新建一个器件,并重新命名,这里命名为ATMEGA32U4。
(2)然后执行菜单栏中“工具”→Symbol Wizard命令。打开Symbol Wizard向导设置对话框。接下来就是在对话框中输入需要的信息,可以将这些管脚信息从器件规格书或者其他地方复制粘贴过来,不需要一个一个手工填写。手工填写不仅耗时、费力而且容易出错。



(3)管脚信息输入完成后,单击向导设置对话框右下角的Place→Place Symbol命令,这样就画好了ATMEGA32U4元件库符号,速度快且不容易出错。
前言:
在你绘制PCB封装的时候,是不是要花很多的时间去根据芯片手册去绘制其PCB封装,如果你在嘉立创或者其他封装库中没有找到对应封装,则需要自行绘制,那么今天我们使用AD的 IPC插件,即可快速完成PCB封装的绘制,并且对应3D封装也会帮忙绘制完成
在工具- IPC Compliant FootprintWizard


这里会让你选择要创建的封装类型,基本上常见的封装都有 SOPPQFP SOD

我们以SOP8为例 先选择SOP/TSOP
之后会让填写数据

具体的数据在对应芯片的Datasheet里面都有 用户可以去查阅下手册即可得知
每一个值都有最大值和最小值,需要填写,根据手册上填写即可,IPC会自动生成最适尺寸,用户表不用关心,
根据芯片手册数据填写完毕之后,即可查看对应模型 点击2D /3D即可切换显示模型

勾选下方Generate STEP mode Previve 即可生成对应3D模型

点击Next下一步 此步骤是是否添加表贴焊盘,因为有的SOP8封装的器件,在其下方还会有一个表贴的散热焊盘,一般为长方形 如果需要添加,点击Add Thermal Pad 即可添加 对应的长和宽的最大尺寸和最小尺寸根据实际值填写即可
如果没有,直接点击Next下一步即可

下一步的话,会告诉你生成的一个左右焊盘间距S的计算值,符合IPC计算标准,一般来说默认即可 也就是 Use calculated values 使用计算值如果你对计算值不满意,或者需要修改,自行修改数据即可

此处操作是设置焊盘的长度,如果你的板子设计比较大,有足够的空间,可以可以选择 LevelC-High density 这样在进行器件焊接时会相对比较容易放,容易焊接。
如果板子比较密集,则可以选择最小的LevelA。
正常我们使用默认的 LevelB-Medium density 即可
选择不同的Level 右侧预览会给出对应的焊盘大小,看下预览图即可

在往后的一些操作,就是告诉用户根据IPC计算公式得到的各种数据他们都是符合IPC设计标准的 一直点击Next即可
到了这一步是关于创建器件的命名, 是否使用建议命名, 还有关于器件的描述 如无需要默认即可 也可修改为对应的芯片名方便查找

在创建好PCB封装,命好名字之后,最后的一步就是保存了,三个选项
Existing Pcblib File 已经存在的PCB库
New Pcblib File 新建一个PCB库
Current Pcblib File 当前的PCB库
默认是将原理图存在当前的PCB库中

最后点击Finish 你的原理图就创建完成了

在对应的PCB库中即可查看与使用

五、实验结果
1、AD8232芯片元件原理图库绘制
Symbol Wizard参数选择:

元件绘制成功:

2、封装的创建
根据数据手册选择了DFN封装,以下为部分参数选择及绘制成功的封装图:



3、为元件添加封装:

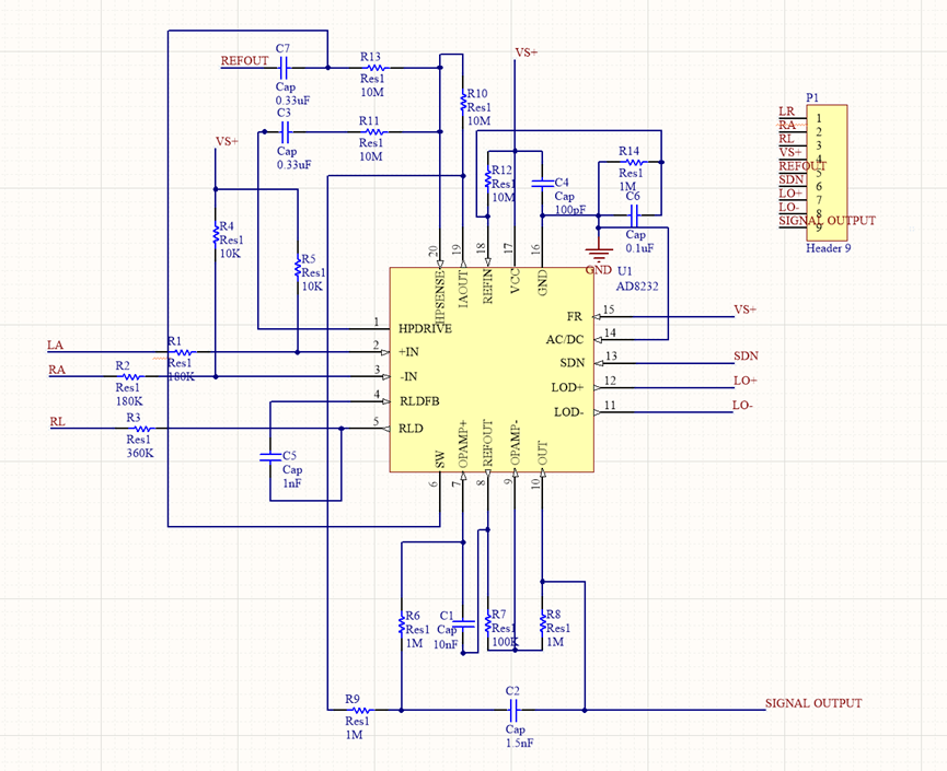
4、绘制原理图:

此配置设计用于监控ECG波形。此处假定测量期间患者相对静止不动,因此运动伪像不算什么问题。为了获得失真最小的ECG波形,AD8232配置为使用一个0.5Hz双极点高通滤波器,后接一个双极点、40 Hz、低通滤波器。为实现最佳共模抑制性能,需要驱动第三个电极。除40Hz滤波功能以外,运算放大器级的增益还配置为11,因此系统总增益为1100。为优化系统的动态范围,增益电平可供调节,具体取决于输入信号幅度(可能因电极位置而异)和ADC输入范围。
5、PCB板设计


在PCB板设计中,我选择了“Default 2 LayerBoard”布线方式,对PCB板进行了两层镀铜与滴泪操作。
免责声明:本文系网络转载或改编,未找到原创作者,版权归原作者所有。如涉及版权,请联系删