在大学中参加了两次网挑,两次国赛,一次美赛,一次mathorcup,还有一些校赛。两年的时间一晃而过,现在自己也是大三上学期了,建模比赛陪伴了我,也见证了自己的成长。今年美赛是自己最后一次参加数学建模比赛,我本来准备赛后再写这篇博客,但是想到接下来的美赛,希望这篇文章能够帮助后来的朋友们。
这里引用美赛官方给的一段介绍:
Turn theory into practice by entering COMAP’s Mathematical Contest in Modeling (MCM). The study of mathematics as a subject in its own right may have started with Pythagoras, but people have been counting as a basic necessity of everyday life for thousands of years. It follows that mathematics was invented to help us understand and manage the world around us.
通过参加COMAP建模数学竞赛(MCM)将理论付诸实践。
对数学本身的研究可能始于毕达哥拉斯(Pythagoras),但人们将其作为日常生活的基本必需品已有数千年的历史了。因此,发明了数学可以帮助我们理解和管理周围的世界。
What’s in it for you? It’s a chance to challenge your brain, solve a real world math problem, and get recognition for it on an international stage. It’s an excellent opportunity to develop your interpersonal skills through teamwork. It’s also an impressive resume credential and an advantage when applying for internships. Added Attraction: A chance for your team to win the International COMAP Scholarship Award, and more.
有什么用?
这是一个挑战您的大脑,解决现实世界中的数学问题并在国际舞台上获得认可的机会。这是通过团队合作发展人际交往能力的绝佳机会。这也是令人印象深刻的简历证书,也是申请实习的优势。更具吸引力:您的团队有机会赢得国际COMAP奖学金和更多。
What’s in it for your school? The recognition and prestige of being part of COMAP’s 34th annual international event. Meaningful preparation for the real world of problems, politics and financial constraints. Impetus and justification for more applied courses’ a blueprint for your schools future.
你学校里有什么?
成为COMAP第34届年度国际盛会的一部分的认可和声望。为现实中的问题,政治和财务限制做有意义的准备。推动和证明更多应用课程是您学校未来的蓝图。
COMAP’s Mathematical Contest in Modeling (MCM) is Real World Mathematical Modeling where research, analytics and applied intelligence reign along with less-quantifiable factors like timing and luck. Think you’re up to it?
COMAP的建模数学竞赛(MCM)是真实世界的数学建模。
研究,分析和应用智能以及诸如时机和运气之类的难以量化的因素占主导地位。认为你有能力吗?
Mathematical Contest in Modeling (MCM), an international contest for high school students and college undergraduates. It challenges teams of students to clarify, analyze, and propose solutions to open-ended problems. The contest attracts diverse students and faculty advisors from over 900 institutions around the world.
建模数学竞赛(MCM)
这是一场针对高中生和大学生的国际竞赛。它挑战学生团队以澄清,分析和提出开放性问题的解决方案。比赛吸引了来自全球900多家机构的多样化的学生和教职顾问。
The Interdisciplinary Contest in Modeling (ICM), is an extension of the Mathematical Contest in Modeling (MCM). It is designed to develop and advance interdisciplinary problem-solving skills as well as competence in written communication.
建模跨学科竞赛(ICM) 是建模数学竞赛(MCM)的扩展。它旨在发展和提高跨学科的问题解决能力以及书面交流能力。
还有其他的数学建模竞赛就没有了解过了,可以自己去搜一下。个人觉得除了国赛、美赛,其余的比赛可以酌情,作为兴趣或者锻炼去参加。
如果学校需要举办数学建模竞赛可以去:http://www.saikr.com/
国赛1992~2018年赛题下载:全国大学生数学建模竞赛(CUMCM)历年试题 [数模知识库]历年国赛赛题 · 语雀
国赛优秀论文:全国大学生数学建模竞赛论文_教育部中国大学生在线全国大学生数学建模竞赛优秀论文
美赛1985~2019年赛题下载:美国大学生数学建模竞赛(MCM、ICM)历年试题 [数模知识库]
美赛历年特等奖论文:GitHub - dick20/MCM-ICM: 2004-2017美赛O奖论文





数学建模是三个人的团队比赛,因此对于刚参加数学建模的人来说,找到一个好的队友提高的效率不止一倍。如果能找到一个数学建模的老混子带你就最好了,你能从他那里学到很多的建模套路。如果队友不合适,请尽快更换。
建模主要分为:建模 论文 编程,这三个部分。每个人负责一个部分,建模和编程互相帮助,通过建模写出数学公式,编程求解。建模和编程将问题求解过程和结论简要写出,帮助写论文的队友理解,写论文的队友负责丰富和组织求解过程。
实际建模也充满了套路,对于国赛来说,前半天都不用着急,对于美赛来说是前一天。你们需要做的事情只有
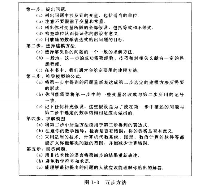
接下来,网上所说的五步法就很好。我只进行补充就行
后续想到,我再添加。
主要为大家带来一些,我曾在建模当中用到的软件。
介绍:MATLAB是MATrix LABoratory(矩阵实验室)的缩写,是一款由美国The MathWorks公司出品的商业数学软件。MATLAB是一种用于算法开发、数据可视化、数据分析以及数值计算的高级技术计算语言和交互式环境。除了矩阵运算、绘制函数/数据图像等常用功能外,MATLAB还可以用来创建用户界面及与调用其它语言(包括C、C++、Java、Python和FORTRAN)编写的程序。
尽管MATLAB主要用于数值运算,但利用为数众多的附加工具箱(Toolbox)它也适合不同领域的应用,例如控制系统设计与分析、图像处理、信号处理与通讯、金融建模和分析等。另外还有一个配套软件包Simulink,提供一个可视化开发环境,常用于系统模拟、动态/嵌入式系统开发等方面。
下载:
链接:https://pan.baidu.com/s/1VrgDE0Rld4ezW2UdmLTRyQ 提取码:rsc3
介绍:SPSS统计是一个软件包,用于交互式或批处理,统计分析。它由SPSS Inc.长期生产,于2009年被IBM收购。当前版本(2015年)的名称为IBM SPSS Statistics。
基本软件中包含的统计信息:
下载
Mac/Win下载:https://www.macxin.com/archives/1594.html
介绍:Microsoft Excel是由Microsoft针对Windows,macOS,Android和iOS开发的电子表格。它具有计算,绘图工具,数据透视表和称为Visual Basic for Applications的宏 编程语言 的功能。它已成为这些平台上非常广泛应用的电子表格,尤其是自1993年的第5版以来,它已取代Lotus 1-2-3作为电子表格的行业标准。Excel构成Microsoft Office软件套件的一部分。
下载:
下载链接:https://excel.descargar.es/zh/
介绍:至尊种子搜索神器是一款功能非常强大的种子搜索器,而且有专门的百度云搜索引擎,百度网盘优质资源一网打尽,还有自定义网站搜索,搜罗天下网站。相比其它种子搜索神器,至尊种子搜索神器的较大优点是:在线39款杀毒软件检测安全,支持按文件大小和收录时间排序,一键下载,还能从搜索结果中更有效的查找,还能搜索较新上映的电影。
下载:
至尊搜索神器下载:https://www.crsky.com/soft/74489.html
介绍:AutoCAD是一种商业 计算机辅助设计(CAD)和绘图软件应用程序。AutoCAD 由Autodesk开发和销售,于1989年12月首次发布,它是在带有内部图形控制器的微型计算机上运行的桌面应用程序。在引入AutoCAD之前,大多数商业CAD程序都在大型计算机或小型计算机上运行,每个CAD操作员(用户)都在单独的图形终端上工作。自2010年以来,AutoCAD已发布为移动和网络应用程序 以及作为AutoCAD 360销售的产品。
下载:
AutoCAD下载:https://zixue.3d66.com/popsoft_3.htmlhttps://www.jb51.net/softs/604812.html
介绍:这款软件主要用来比赛时的文件共享,在国赛和美赛的时候,组委会都会监控网上,因此对于小组在通信软件上交流,有可能会被取消比赛资格,但如果又要互发做的代码和论文怎么办?这时候这款软件就发挥作用了,只需要你和你的队友在同一局域网下,就能共享指定文件夹的文件。
下载:
下载链接:https://www.sunweihu.com/4152.html
介绍:MathType是由Design Science公司设计的一个可以在Word、PowerPoint等字处理软件和演示程序中编辑科学公式编辑器。支持TeX和LaTeX,以及国际标准MathML,并能够把公式转化为支持Web的各种图形,也支持WMF和EPS输出。
下载:
https://www.lanzous.com/i89f5qd
介绍:免费小巧的办公小工具百宝箱。万彩办公大师OfficeBox是一款由万彩科技研发的免费办公工具软件超级套装,几乎可以满足日常各种办公工具需求;它内置了60多款强大的,无任何广告及插件的绿色办公组件,如PDF工具集;文档/音视频/图片转换工具集;OCR工具集;屏幕录制工具集;图片处理工具集;文件处理工具集等。所有的套装工具不需要安装,直接可以绿色加载启动,省去了用户为安装各种办公软件而寻找工具、安装及卸载的麻烦。
下载:
http://www.wofficebox.com/
介绍:
下载:
http://soft1.jlyhkj3.cn/nsfp/84.htm
介绍:LINGO是Linear Interactive and General Optimizer的缩写,即“交互式的线性和通用优化求解器”,由美国LINDO系统公司(Lindo System Inc.)推出的,可以用于求解非线性规划,也可以用于一些线性和非线性方程组的求解等,功能十分强大,是求解优化 模型 的最佳选择。
其特色在于内置建模语言,提供十几个内部函数,可以允许决策变量是整数(即整数规划,包括 0-1 整数规划),方便灵活,而且执行速度非常快。能方便与EXCEL,数据库等其他软件交换数据。LINGO18.0为最新版本。
下载:
Lingo下载:https://www.aiweibk.com/7403.htmlhttps://www.isharepc.com/5927.html
介绍:EViews是为Windows设计的统计分析软件,主要应用于计量经济分析。 EViews是由Quantitative Micro Software(QMS)开发的。1.0版于1994年3月推出,代替了原先的MicroTSP软件,目前最新的版本是9.0。
EViews结合了电子表格和相关的数据库技术以及传统统计软件分析功能,并且使用了单击图形用户界面。EViews可以用于一般的统计分析,但它对于计量经济分析特别有用,比如横截面和面板数据分析及时间序列的估计和预测。它支持Excel,SPSS,SAS,Stata,RATS 和TSP等文件格式,并接通ODBC数据库。
主要用于:
下载:
EViews下载:https://www.jb51.net/softs/563831.html
介绍:
一般地,求线性目标函数在线性约束条件下的最大值或最小值的问题,统称为线性规划问题。满足线性约束条件的解叫做可行解,由所有可行解组成的集合叫做可行域。决策变量、约束条件、目标函数是线性规划的三要素。
应用领域:
参考文章:
介绍:非线性规划研究一个n元实函数在一组等式或不等式的约束条件下的极值问题,且目标函数和约束条件至少有一个是未知量的非线性函数。目标函数和约束条件都是线性函数的情形则属于线性规划。
应用领域:
参考文章:
介绍:动态规划(英语:Dynamic programming,简称DP)是一种在数学、管理科学、计算机科学、经济学和生物信息学中使用的,通过把原问题分解为相对简单的子问题的方式求解复杂问题的方法。动态规划的思想就是将问题分为一个个小问题,这一次问题的解,由上一次问题的解得出,重点主要把握状态和状态转移方程。
应用领域
参考文章:
介绍:粒子群优化(Particle Swarm Optimization, PSO),又称微粒群算法,是由 J. Kennedy 和 R. C. Eberhart 等,于1995年开发的一种演化计算技术,来源于对一个简化社会模型的模拟。其中“群”来源于微粒群符合 M. M. Millonas 在开发应用于人工生命(artificial life)的模型时所提出的群体智能的5个基本原则。“粒子(particle)”是一个折衷的选择,因为既需要将群体中的成员描述为没有质量、没有体积的,同时也需要描述它的速度和加速状态。
应用领域:
参考文章:
我提供一个自己之前写的PSO算法代码:
clc;clear;close all;
% 初始化种群
f= @(x)x .* sin(x) .* cos(2 * x) - 2 * x .* sin(3 * x); % 函数表达式
figure(1);ezplot(f,[0,0.01,20]);
Num = 50; %设置初始种群个数
n = 1; % 空间维数
iter_num = 100; % 设置最大迭代次数
Limit = [0, 20]; % 设置位置参数限制
vlimit = [-1, 1]; % 设置速度限制
w = 0.8; % 惯性权重
c1 = 0.5; % 自我学习因子
c2 = 0.5; % 群体学习因子
for i = 1:n
x = Limit(i, 1) + (Limit(i, 2) - Limit(i, 1)) * rand(Num, n);%初始种群的位置 ,Limit是一行两列的矩阵
end
v = rand(Num, n); % 初始种群的速度
xm = x; % 每个个体的历史最佳位置
ym = zeros(1, n); % 种群的历史最佳位置
fxm = zeros(Num, 1); % 每个个体的历史最佳适应度
fym = -inf; % 种群历史最佳适应度
hold on
plot(xm, f(xm), 'ro');title('Initial state diagram');
figure(2)
%% 群体更新
iter = 1;
record = zeros(iter_num, 1); % 记录器
while iter <= iter_num
fx = f(x) ; % 个体当前适应度
for i = 1:Num
if fxm(i) < fx(i)
fxm(i) = fx(i); % 更新个体历史最佳适应度
xm(i,:) = x(i,:); % 更新个体历史最佳位置
end
end
if fym < max(fxm)
[fym, nmax] = max(fxm); % 更新群体历史最佳适应度 nmax是返回的行数
ym = xm(nmax, :); % 更新群体历史最佳位置
end
v = v * w + c1 * rand * (xm - x) + c2 * rand * (repmat(ym, Num, 1) - x);% 速度更新
% 边界速度处理
v(v > vlimit(2)) = vlimit(2);
v(v < vlimit(1)) = vlimit(1);
x = x + v;% 位置更新
% 边界位置处理
x(x > Limit(2)) = Limit(2);
x(x < Limit(1)) = Limit(1);
record(iter) = fym; %最大值记录 ,被存入一维矩阵
% x0 = 0 : 0.01 : 20;
% plot(x0, f(x0), 'b-', x, f(x), 'ro');title('状态位置变化')
% pause(0.1)
iter = iter+1; %求解最大值的迭代过程
end
figure(3);plot(record);title('convergence procedure')
x0 = 0 : 0.01 : 20;
figure(4);plot(x0, f(x0), 'b-', x, f(x), 'ro');title('Final status')
disp([' maximum:',num2str(fym)]);
disp(['State variable:',num2str(ym)]);
有关于粒子群的算法视频,因为太大没办法上传,大家可以关注我的公众号,发送"粒子群算法视频",我会发给大家。
介绍:最短路径不难理解,旨在寻找图(由结点和路径组成的)中两结点之间的最短路径。,主要的算法有DFS,BFS,Dijkstra,Floyd和SPFA。
应用领域:
参考文章:
介绍:
一个连通图可能有多个生成树。当图中的边具有权值时,总会有一个生成树的边的权值之和小于或者等于其它生成树的边的权值之和。广义上而言,对于非连通无向图来说,它的每一连通分量同样有最小生成树,它们的并被称为最小生成森林。
应用领域:
网络G表示各个小镇的分布网,顶点表示小镇,边表示小镇之间的距离,现在技术人员要在每个小镇安装一座基站,求最小生成树(最短路径)。
参考文章:
介绍:给定一系列城市和每对城市之间的距离,求解访问每一座城市一次并回到起始城市的最短回路。它是组合优化中的一个NP困难问题,在运筹学和理论计算机科学中非常重要。
应用领域:
参考文章:
介绍:又称最小平方法,是一种数学优化方法。它通过最小化误差的平方和寻找数据的最佳函数匹配。利用最小二乘法可以简便的求得未知的数据,并使得求得的数据与实际数据之间误差的平方和为最小。
应用领域:
参考文章:
介绍:灰色预测法是一种对含有不确定因素的系统进行预测的方法。分类:
参考文章:
介绍:多项式曲线趋势预测法是曲线趋势形式的一种,它以多项式方程配合时间序列资料的真实曲线趋势,预测未来。
应用领域:
参考文章:
介绍:在数值分析的数学领域,插值是一种估计,一种在一组离散的已知数据点范围内构造新数据点的方法。常用差值方法有:分段插值,线性插值,多项式插值,样条插值。形象的说,
拟合就是把平面上一系列的点,用一条光滑的曲线连接起来。因为这条曲线有无数种可能,从而有各种拟合方法。拟合的曲线一般可以用函数表示,根据这个函数的不同有不同的拟合名字。
应用领域:
参考文章:
还有其他的算法,例如搜索匹配相关的BF,KMP,动态规划,还有图像处理相关的,不一一列举,在比赛当中遇到后再查询即可。添加链接描述
希望各位能够在数学建模竞赛中取得好成绩,也希望各位在被数学肝模折磨的同时,也能够体会到解决实际问题所带来的乐趣。同时,欢迎大家关注我的公众号,我会为大家带来更多优秀的方法和经验!
【引用】:
作者:Hk_Mayfly
博客园:https://www.cnblogs.com/Mayfly-nymph/
CSDN:https://blog.csdn.net/qq_39542714
公众号:Star Bottle
如果你觉得博客对你有帮助的话,可以给博主一个(づ ̄3 ̄)づ╭❤~赞或者关注,谢谢!
博主目前大部分写作在博客园,欢迎大家来访,( ̄︶ ̄)↗也欢迎爱好写作的朋友和我交换友链。