对于一些复杂的分析,更多的是采用前处理软件(例如hypermesh、ansa等)对几何模型进行网格划分以及边界条件的设置,最终生成inp文件。此时Abaqus导入的并非是几何模型,而是单元和节点,同样,Abaqus也提供网格编辑和由网格生成几何实体的功能。
具体操作步骤
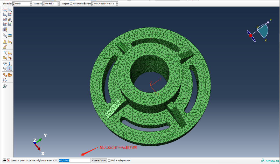
导入网格文件如下:

对以上模型,假如需要修改圆孔内径,由于输入的零件并非实体,没有办法在Part模块中通过创建拉伸或者切除的操作进行修改,因此只能在Mesh模块中调整内孔位置以达到目的。因为是圆孔,因此采用极坐标系可以更加方便,首先在Mesh模块中创建以圆孔中心为原点的极坐标系:

在弹出的提示区依次输入坐标原点、径向和周向的向量方向,如果初始模型坐标不规律,那步骤会稍微复杂点,因此,养成良好的 建模 习惯很重要:

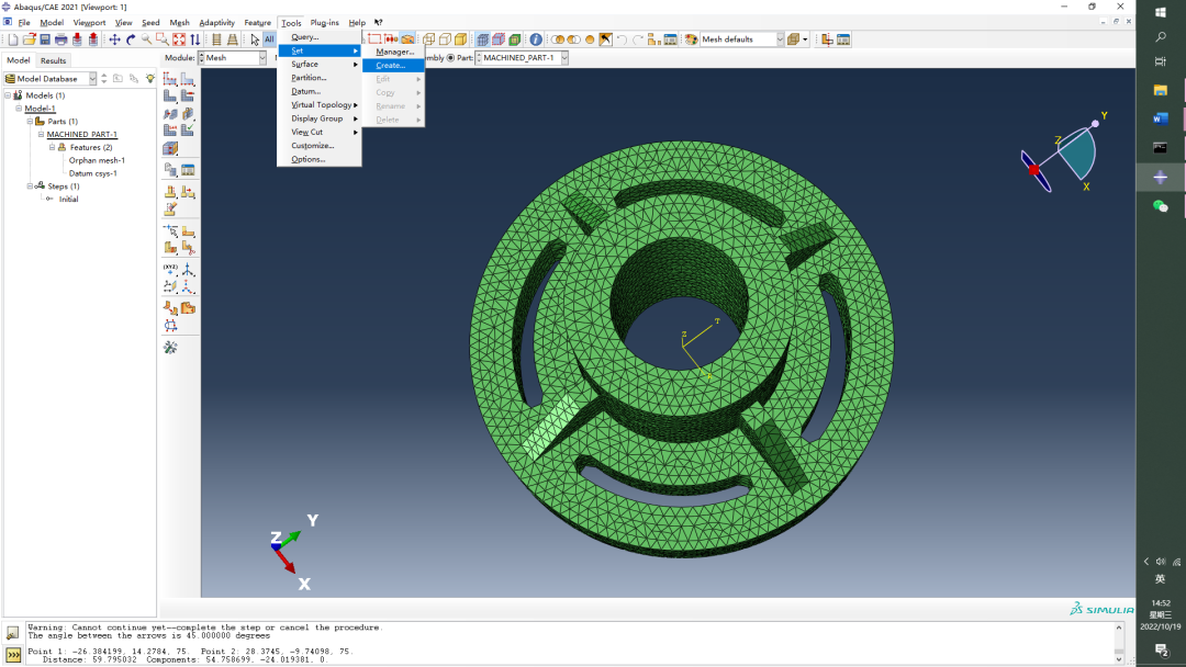
选择内孔表面所有节点,创建节点集,如下:

在弹出的窗口中选择 类 型为节点:

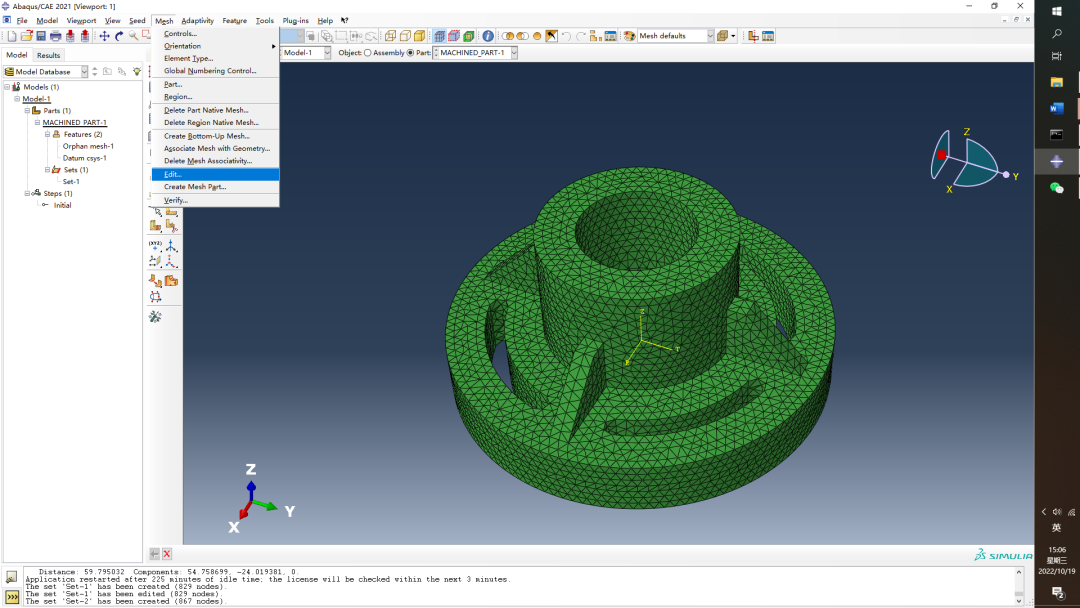
将选择过滤器选择为角度,然后选择内孔上一点,会自动高亮显示符合条件的节点,点击确定,创建节点集:

选择编辑网格,如下:

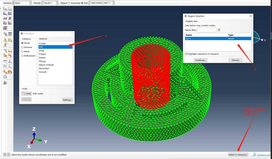
在 弹出窗口 中选择之前创建的集合:

选择极坐标,输入调整半径,如下:

最后生成网格模型如下,可见,当节点移动位移过大时,可能会产生质量比较差的网格:

以上即是Abaqus部分的网格编辑功能,至于其他的功能以后有涉及再深入了解。
更多请关注宇喜科技官网达索solidworks广州宇喜资讯科技有限公司 (yuxitech.com)
免责声明:本文系网络转载或改编,未找到原创作者,版权归原作者所有。如涉及版权,请联系删