Citrix ADC 设备是一种应用交换机,用于执行特定于应用的流量分析,从而智能地分配和优化 Web 应用 4 - 7 层 (L4–L7) 的网络流量,并确保其安全。例如,Citrix ADC 设备对单个 HTTP 请求(而非长期存在的 TCP 连接)的决策进行负载均衡。负载平衡功能有助于减慢服务器故障的速度,同时减少客户端的中断。ADC 功能可大致分为:
如果部署在应用程序服务器之前,Citrix ADC 将通过定向客户端请求的方式确保实现最佳流量分配。管理员可以根据 HTTP 或 TCP 请求正文中的信息以及 L4-L7 标头信息(例如 URL、应用程序数据类型或 Cookie)对应用程序流量进行分段。大量的负载平衡算法以及广泛的服务器运行状况检查可确保将客户端请求定向到适当的服务器,从而提高了应用程序的可用性。
Citrix ADC 安全性和保护可保护 Web 应用程序免受应用程序层攻击。ADC 设备允许合法的客户端请求,而且可以阻止恶意的请求。它提供针对拒绝服务 (DoS) 攻击的内置防御措施,并支持应用程序保护功能,防止应用程序流出现会损坏服务器的合法激增。可用的内置防火墙可保护 Web 应用程序免受应用程序层攻击,包括缓冲区溢出攻击、SQL 注入企图、跨站点脚本攻击等。此外,该防火墙通过对机密的公司信息和敏感的客户数据进行加密,提供身份窃取防护。
优化可卸载资源密集型操作,例如安全套接字层 (SSL) 处理、数据压缩、客户端保持活动状态、TCP 缓冲以及服务器静态和动态内容的缓存。这样可以提升服务器场中服务器的性能,从而提高应用程序的速度。ADC 设备支持多种透明的 TCP 优化,可缓解由于高延迟和网络链接拥塞而引起的问题。因而加快了应用程序的交付速度,同时不需要更改客户端或服务器的配置。
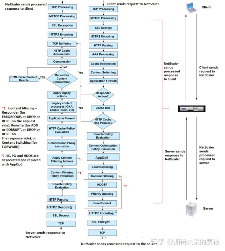
策略 定义关于 Citrix ADC 上的流量过滤和管理的具体详细信息。策略由两部分组成:表达式和操作。表达式定义策略匹配的请求类型。操作告诉 ADC 设备当请求匹配表达式时应执行的操作。例如,表达式可能要使特定的 URL 模式与某种类型的安全性攻击相匹配,配置为断开或重置连接。每个策略都有优先级,优先级决定策略的评估顺序。
当 ADC 设备收到流量时,相应的策略列表会决定如何处理流量。列表中的每个策略均包含一个或多个表达式,它们一起定义连接要匹配策略必须满足的条件。
对于除重写以外的所有策略类型,设备仅实施具有请求匹配项的第一个策略。对于重写策略,ADC 设备将按顺序评估策略,并按相同的顺序执行相关操作。策略优先级对于获得您所需的结果非常重要。

NSIP: 这个比较简单易懂,是NetScaler的管理IP,用于对NetScaler本身进行一般的系统配置和管理访问的IP地址。
VIP: 这个也比较简单易懂,和LVS中的浮动IP概念类似,是直接暴露给客户端直接访问的负载均衡IP地址,真正响应请求的是其后端的众多real server。
MIP: 映射IP,MIP用于NetScaler本身访问后端服务器使用。因为NetScaler的工作模式通常是部署在服务器群的前面,做为客户端和后端服务器之间的透明TCP代理,这个操作模式称为"请求交换技术",是NetScaler功能的核心。当NetScaler做为TCP代理的时候,它会把客户机发过来的请求切断,然后自己建立一个TCP连接到后端的Real Server,当后端Real Server处理完毕以后再返回给NetScaler,然后NetScaler再返回结果给用户。这个过程中,NetScaler会使用MIP做为向后端Real Server请求的源地址。看下图会比较容易理解一些:

SNIP: 理解了上边的MIP,则SNIP也就好理解了。参考下面图示的应用场景

当NetScaler连接至多个子网,如果NetScaler MIP和后端服务器处于同一个子网的时候,则NetScaler使用MIP访问后端的10.2.1.0/24这个子网的Real Server。但是,当再增加一个子网10.2.2.0/24的时候,NetScaler与后端的10.2.2.0/24子网没有路由,MIP就无法与新增的子网通讯,这时就需要在NetScaler上增加一个与新增子网同一段的Subnet IP- 10.2.2.1,系统会自动将这个路由添加到路由表中,每增加一个子网都需要增加一个SNIP,这样NetScaler就可以使用SNIP来访问后端服务器了。
免责声明:本文系网络转载或改编,未找到原创作者,版权归原作者所有。如涉及版权,请联系删